DCS系统点数计算方法

时间:2023-03-11来源:佚名

dcs控制系统点数通常由设计院统计提供,DCS系统点数是仪表专业I/O点数、电气专业I/O点数和DCS系统与其他系统的通讯点数总和。准确统计电气和仪表I/O点数可避免电气和仪表专业出现协调不一致的问题,准确的DCS点数能为使用单位决策DCS系统品牌和DCS系统造价提供依据。
DCS系统通常涉及热工检测、模拟量控制、顺序控制和逻辑控制等自动化控制内容,DCS系统点数是从AI模拟输入点数、AO模拟输出点数、DI开关量输入点数、DO开关量输出点数和DCS与其他系统通讯点数五个方面统计结果得出,下面介绍仪表专业和电气专业DCS系统点数计算方法:

1、DCS系统AI输入点数如何计算
AI指进入DCS系统或plc的模拟量输入信号。从现场可以直接输入DCS系统的AI输入信号有热电偶(J、K、T、N、E、R、S和B分度号热电偶)、热电阻信号(Cu50、Cu100、Pt100和Pt50分度号)、标准电流信号(4-20mA、0-20mA)、标准电压信号(1-5V、0-5V和0-10V)和脉冲信号;其他形式的信号如需送入DCS系统,则要用信号隔离器、电流变送器、电压变送器等信号转换设备将该信号转换为4-20mA或1-5V在送入DCS系统。
(1)热电偶AI输入点数统计
单支装配式热电偶或者单支铠装热电偶按1个AI点计算;双支装配式热电偶或者双支铠装热电偶需要在DCS系统显示同一测点的两个传感器温度按2个AI点计算,只显示该测点的一个温度按1个AI点计算;单支多点热电偶或多点热电偶常用于监测同一测点不同部位温度,热电偶有几个测量点则计算几个点热电偶AI输入。
(2)热电阻AI输入点数统计
热电阻AI输入点数统计方法和热电偶AI输入点数统计方法相同。
(3)标准电流、电压AI输入点统计
每一路送入DCS系统的4-20mA、0-2mA、0-5V、1-5V或0-10V信号分别计算1个AI点,同时统计该输入信号对应的量程范围。二线制变送器(包括温度变送器、压力变送器、液位变送器、流量变送器等)因涉及DC24V供电,最好单独统计AI点数,方便DCS系统集成接线。
特别说明:在现场显示的压力表、双金属温度计、玻璃转子流量计等现场仪表不进入DCS系统点数计算。

2、DCS系统AO输出点数如何计算
AO指DCS系统或PLC发出的控制现场执行设备的模拟量输出信号。AO输出一般有4-20mA、0-20mA、0-5V、1-5V和0-10V五种类型,4-20mA为最常用DCS系统AO输出,AO输出通常接入电动执行机构、气动执行机构、变频器、电力调整器和工业控制模块等设备,通常每一个被控对象对应一路AO输出,AO输出点数与被控设备数量相同。

3、DCS系统DI输入点数如何计算
DI指进入DCS系统或PLC的开关量输入信号,DI输入必须是无源触点、TTL或CMOS电平信号,DI进入DCS系统或PLC后通常会接通DC24V或者DC48V查询电压。
仪表专业DI输入通常来自现场电接点压力表、电接点双金属温度计、电接点水位计、液位开关、流量开关、火焰检测、电接点水位计等仪表的报警触点,每一个报警触点接入DCS系统时计算为一个点DI输入。电气专业DI点数计算较为复杂,文章后面专门介绍。
4、DCS系统DO输出点数如何计算
DO指DCS系统或PLC发出的控制现场设备的开关量输出信号,通常通过中间继电器再接入其他不同电压等级的用电设备。仪表专业DO输出常用于控制外部指示灯、电磁阀、声光报警器、电气控制和多回转电动执行机构、接触器等设备。DCS系统控制不同设备其所需要的DO输出点数不同,以下是常见被控对象I/O点数:
(1)开关型电动执行机构:每台执行机构阀位反馈4-20mA计算AI输入1点,阀门正转/反转控制计算DO输出2个点,阀门开到位/阀门关到位信号计算DI输入2个点 ,阀门开过力矩/关过力矩故障信号计算DI输入2点。
(2)开关型多回转电动执行机构(AC380V电源):每台执行机构阀位反馈4-20mA计算AI输入1点(如无反馈信号则不计算该AI点数),阀门正转/反转控制计算DO输出2个点,阀门开到位/阀门关到位(限位开关)计算DI输入2个点,执行器开过力矩/关过力矩故障信号计算DI输入2点。
(3)调节型电动执行机构:每台执行机构阀位反馈计算AI输入1点,阀门控制信号计算AO输出1个点,执行器故障报警信号计算AI输入1个点(故障报警常见于智能型电动执行机构,如无故障报警信号则不计算AI点数)
(4)调节型多回转电动执行机构:每台执行机构阀位反馈计算AI输入1点,执行器4-20mA控制信号计算AO输出1个点,ESD紧急控制信号计算DO输出1个点(ESD紧急控制信号常见于智能型多回转电动执行机构,如无此功能则不计算该DO点数),开过力矩/关过力矩报警信号计算DI输入点数2点。
(5)变频器:每台变频器频率反馈计算AI输入点数1点,频率给定信号计算AO输出1个点,运行/停止给定指令计算DO输出1个点,变频器故障报警计算DI输入1个点,故障复位计算1个DO输出1个点,变频器运行状态计算DI输入1个点。
如果变频器与通讯方式与DCS系统连接,则只需要计算1个通讯点,不需要计算其他点数。
(6)如DCS系统外接电磁阀、指示灯、接触器等设备,每个设备计算DO输出1点(如多个设备共用一个控制信号,通常通过增加中间继电器触点方式完成,只需要计算1个DO输出)。
5、电气专业如何计算DCS系统点数
(1)常规电气控制的DCS系统点数
最简单的电机控制回路需要2个点DI输入,1个点DO输出。每个回路运行状态(来自于接触器辅助触点)计算DI输入1个点,启动/停止控制信号(接接触器线圈)计算DO输出1个点,故障信号(来自热继电器或者电机保护器过载信号)计算DI输入1个点。
电机回路如需要电流显示和就地/远传控制,除计算2个DI、1个DO外,电流信号(来自电流变送器)计算AI输入点数0-3个点(小功率电机通常不用监测电流,则不计算该AI输入点数;大功率三相电机有几相电流需要送入DCS显示就计算几个AI输入点,必须将每一路0-5A电流信号经电流变送器转换为4-20mA信号送DCS,最多3个点);如电机需多地控制,则控制地点选择开关计算1个DI输入。
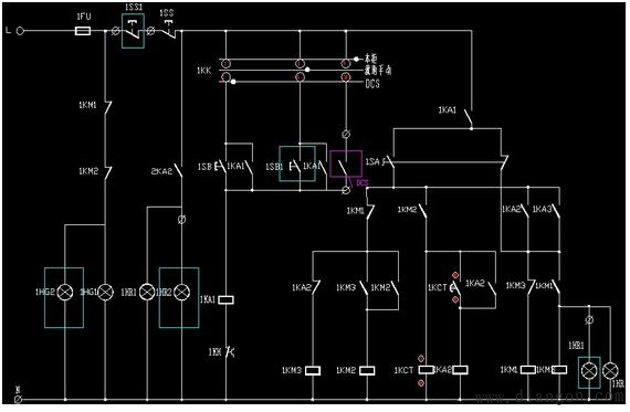
为便于大家理解,下图是GGD电气柜、现场操作箱和DCS系统三地控制的电气二次控制原理图

DCS系统点数计算方法
电机控制二次回路功能说明:电气柜、现场操作箱上的停止按钮能在任何状态下让电机停止运行;控制地点选择开关可以选择“本柜控制”、“现场控制”和“DCS控制”,选择开关对应位置的启动按钮能启动电机;选择开关在“DCS控制”时,在DCS系统上才能进行电机启动/停止操作。
电气元件说明:二次原理图中1SS为电气柜上的停止按钮,1SS1为现场操作箱上的停止按钮;1SB为电气柜上的启动按钮,1SB1为现场操作箱上的启动按钮;DO为DCS系统启动/停止控制输出触点(http://www.gdzrlj.com/版权所有);1HR5为电源指示灯;1HR为电气柜上的运行指示灯,1HR1为现场操作箱上的运行指示灯;1HG为电气柜上的停止指示灯,1HR1为现场操作箱上的停止指示灯;1KK为操作地切换开关;1KH为热继电器;1KM为接触器;1KA为中间继电器;1FU为二次回路保险。
(2)降压启动电气控制的DCS系统点数
每个降压启动回路电机全压运行状态信号(来自于主接触器1KM1辅助触点)计算DI输入1个点,DCS启动/停止控制信号(接接触器线圈)计算DO输出1个点,电气故障信号(来自热继电器或者电机保护器过载信号)计算DI输入1个点,电机电流信号(来自三相电流变送器)计算AI输入点数3个点(电机A、B、C相电流变送器);如电机需多地控制,则控制地点选择开关状态(选择DCS系统控制时)计算DI输入1个点。
为便于大家理解,下图是GGD电气柜、现场操作箱和DCS系统三地控制的降压启动二次回路控制原理图

DCS系统点数计算方法
(3)变频器控制的DCS系统点数
每个变频器运行状态信号(来自于中间继电器触点)计算DI输入1个点,DCS系统启动/停止控制信号(接中间继电器线圈)计算DO输出1个点, 变频故障信号(来自变频器)计算DI输入1个点,故障复位计算DO输出1个点,变频频率反馈信号计算AI输入点数1个点;变频频率给定信号计算AO输出1个点。
(4)电机正反转控制的DCS系统点数
电机正转运行状态/反转运行状态(来自接触器辅助触点)计算D1输入2个点,正转故障/反转故障信号(来自热继电器)计算DI输入2个点,正转控制/反转控制(接接触器线圈)计算DO输 出2点,电机电流反馈信号最多计算AI输入3个点(无电流反馈不计算该点)。
(5)DCS系统兼容PLC功能,复杂的逻辑控制按照实际工程要求来计算DCS系统I/O点数(计算方法与计算PLC点数方法相同),在此不一一罗列说明。
通过以上DCS系统点数计算方法可以迅速统计出实际需要的DCS系统硬件点数,DCS系统实际配置还需要考虑系统冗余,通常按照用户实际需要的DCS系统I/O点数增加20%冗余。

    相关阅读

    切削用量与切削层截面参数

    切削用量包括:切削速度v c 、进给量f(或进给速度v f )和背吃刀量(或切削深度)a p 。 1、切削速度v c 主运动速度即为切削速度。当主运动为旋转运动时,刀具或工件以最大直径处的...
    2023-03-15

    步进电机如何控制正反转?PLC控制步进电机正反转原理图解

    1、一种方法是改变控制系统的方向信号,你要是用脉冲加方向的控制方式,就需要给驱动器方向端输出高低电平来改变步进的旋转方向。 2、另一种方法是通过调整步进电机 的接线来改...
    2023-03-06
    步进电机如何控制正反转?PLC控制步进电机正反转原理图解

    单片机定时器作用原理及学习应用详解

    定时器是单片机 的重点中的重点,但不是难点,大家一定要完全理解并且熟练掌握定时器的应用。 定时器的初步认识 时钟周期:时钟周期T是时序中最小的时间单位具体计算的方法就是...
    2023-03-07
    单片机定时器作用原理及学习应用详解

    630kva变压器额定电流的计算公式

    有关630kva变压器额定电流 的计算公式,630kva变压器 额定电流怎么计算,630kva变压器的一次电流,630kva变压器的二次电流,变压器的电流计算公式,需要的朋友参考下。 630kva变压器额定...
    2022-12-10

    plc干扰源及对系统的影响

    1、干扰的一般分类 干扰类型通常按干扰产生的原因、噪声干扰模式和噪声的波形性质的不同划分。其中:按噪声产生的原因不同,分为放电噪声、浪涌噪声、高频振荡噪声等;按噪声...
    2023-03-16

    热销商品

    加厚abs安全帽电工建筑工地程施工领导监理透气防砸头盔可印字V型

    这款加厚ABS安全帽专为电工、建筑工地施工人员、领导及监理设计,采用高强度ABS工程塑料,抗冲击、防砸性能优异,有效保障头部安全。帽体加厚设计,增强耐用性与防护等级...
    5.8

    水口钳高硬度模型剪钳电子钳工业级口水剪斜嘴钳偏口斜口专用钳子

    水口钳高硬度模型剪钳是一款工业级精密工具,专为电子、模型制作及精细作业设计。采用优质高碳钢材质,经热处理工艺打造,具备卓越的硬度和耐磨性,可轻松剪切金属引脚、...
    4.8

    170电子剪钳II 如意斜口钳 工业斜嘴钳水口钳 模型剪塑胶钳尖嘴钳

    170电子剪钳II如意斜口钳是一款专业级精密工具,集工业斜嘴钳、水口钳、模型剪、塑胶钳与尖嘴钳功能于一体,适用于电子维修、模型制作、手工艺及精密作业。其采用优...
    4.5

    安全帽国标工地加厚施工领导透气安全头盔建筑工程监理免费印字

    本款安全帽严格遵循国家GB 2811-2019标准,专为建筑工程、工地施工及监理人员设计。采用高强度ABS工程塑料,加厚壳体有效抗冲击,保障头部安全。帽体轻盈透气,内置可调...
    10

    包邮三角型简易螺丝刀三角十字螺丝刀螺丝批改锥起子五金工具5mm

    这款5mm三角型简易螺丝刀,专为拧紧或拆卸三角形螺丝设计,适用于电子维修、家电维护及精密仪器装配等场景。采用优质合金钢材质,刀头硬度高、耐磨损,确保长久使用不变...
    3.64

    网站栏目