本文设计了一种新型无线遥控智能照明系统,下面对这种系统的几个重要组成部分的研究与设计过程作一详细介绍。照明系统与人民生活息息相关,但当今绝大部分照明系统都是利用各类普通开关进行灯具的打开和关闭,灯光亮度调节也是通过普通的调光开关进行相应的调节。每次进行照明系统的操作都必须走到开关处才能完成,而且一个开关一般只能对应一路灯具,导致需要安装很多开关,因此非常有必要生产一种集调光和开关于一体的无线遥控发射接收器,这将使人们可自由的在任何地方都可对照明系统进行相应的开关和调光,基于这种思路,本文设计了一种新型无线遥控智能照明系统,下面对这种系统的几个重要组成部分的研究与设计过程作一详细介绍。
无线遥控信号接收模块研究与设计

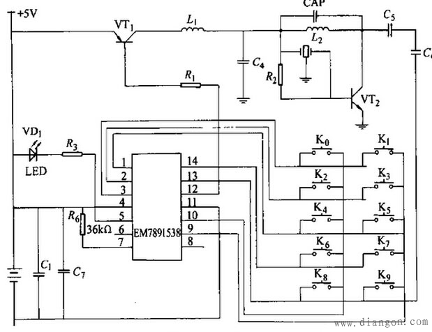
图1 无线遥控发射器原理图
无线遥控信号接收模块由超再生检波、放大、整形电路组成。由遥控器发射出的载波高频信号,经接收模块的电容和电感,由三极管等组成的接收电路感应而来的信号放大检波,送进三极管放大电路进行电压放大,再送入集成运算放大器进行放大整形,将遥控器载波信号内的调制信号完全复原后送入单片机的输入引脚后进行数据译码,图为无线遥控信号接收模块。
无线遥控信号译码处理系统的研究与设计

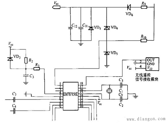
图2 无线遥控信号接收模板
在无线遥控信号译码处理系统设计中,传统的方法都是采用专用无线遥控信号接收芯片,但这种方法在照明系统设计中带来了种种限制,例如该芯片输出的信号无法实现灯光的调节,输出信号引脚的数目有限,外围电路较多导致体积较大等。因此直接采用了台湾义隆公司生产的单片机取代无线译码芯片及其外围电路。
灯光控制系统的设计与研究
在灯光控制系统设计过程中,采用了单片机控制双向晶闸管达到控制灯具的开关和调光的目的,前面介绍无线遥控发射器的设计时候提到其键盘按照发射的信号分为:“按键一次发组无线信号。键盘按下后发射连续多组无线信号,直到键盘松开信号才结束。

图3 无线遥控信号译码模块
在无线遥控智能照明系统的设计过程中,无线数据信号读取过程中引起的错码率和调光算法的优劣对整个系统的影响非常明显,在整个设计过程中利用前面讲解的方法实现了要求的功能,其错码率低于,调光时灯光变化非常连续。相信投入市场后该产品会以良好的实用价值取得良好的市场效益。介绍了无线遥控发射接收装置的设计研究过程,在无线遥控发射和接收装置中,传统的方法是采用专用的无线遥控发射和接收芯片。