单管交流放大器
时间:2023-03-11来源:佚名
|
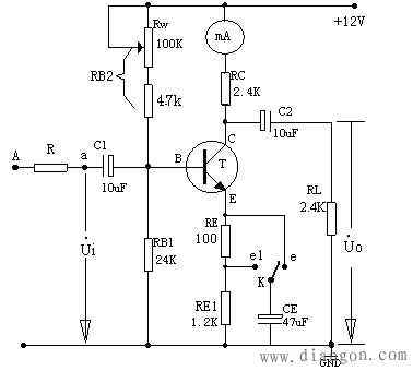
图1为电阻分压式工作点稳定的单管放大器实验电路图。它的偏置电路采用RB1和RB2组成的分压电路,并在发射极中接有电阻RE,以稳定放大器的静态工作点。当在放大器的输入端加入输入信号Ui后,在放大器的输出端
在图1电路中,当流过偏置电阻RB1和RB2 的电流远大于晶体管T的基极电流IB时(一般5~10倍),则它的静态工作点可用下式估算:
电压放大倍数: 输入电阻: 由于电子器件性能的分散性比较大,因此在设计和制作晶体管放大电路时,离不开测量和调试技术。在设计前应测量所用元器件的参数,为电路设计提供必要的依据,在完成设计和装配以后,还必须测量和调试放大器的静态工作点和各项性能指标。一个优质放大器,必定是理论设计与实验调整相结合的产物。因此,除了学习放大器的理论知识和设计方法外,还必须掌握必要的测量和调试技术。 放大器的测量和调试一般包括:放大器静态工作点的测量与调试,消除干扰与自激振荡及放大器各项动态参数的测量与调试等。 |




;输出电阻:RO≈RC。






