怎么画机床主电动机控制线路图
时间:2023-03-11来源:佚名
|
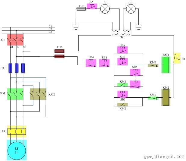
要求①可正反转;②可正向点动、两处起停;③有短路和过载保护;④有安全工作照明及电源信号灯。
根据要求,增加了短路保护电器FU1、过载保护电气FR。刀开关Q1可用于整个电路的开关。 接着分析控制电路,将第三章所学的相关典型环节和线路罗列如下: ①正反转连续运行
由于要实现多点控制,为了简化控制线路,本例正反转程序上需要先停机再反转。 ②正向点动
③两处起停(仅正向)
注意本例是两地控制。 以下将上述典型环节或线路合并起来: ①首先在正反转连续运行基础上,实现两地控制,如图:
必须注意的是,虽然只需实现正向两地控制,但两地控制的停止按钮应该加在两条并联支路的合支路中,因为如果仅仅加在正向支路中,则该按钮处无法关闭反转运行,当然也就无法进行正传运行。 ②然后在(c)图的基础上增加点动环节 注意:所使用的复合按钮SB6的动作特点,其动断触点先断开,动分触点才会闭合,这保证了KM1的自锁环节失效。 最后,加上控制电路的热继电器触点、熔断器,并通过变压器TC连入照明灯EL(由控制开关SA控制)和电源指示灯HL,从而将主电路和控制电路补充完整,画在一个完整的电气原理图中。 答案:
|













