|
该机型电路,有两块开关电源电路板,一者为六路驱动电路和散热风扇提供供电电源,二者提供故障检测电路所需的正负15V供电,MCU及面板所需的15V供电及端子24V电源。后者实物如图一所示。
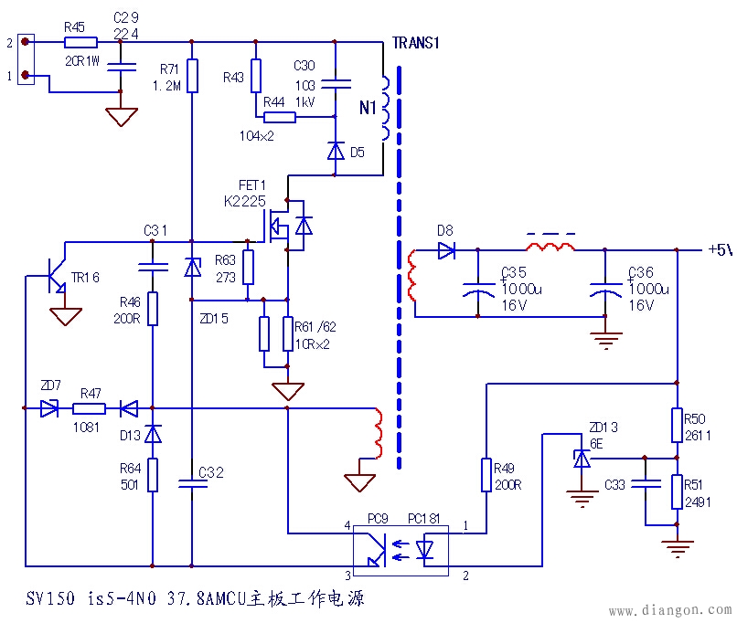
 图一 MCU及面板的供电电源 故障现象为面不亮,或时熄时亮,有时报欠电压故障。经检查确实故障在如图一所示的开关电源电路。为维修方便,测绘了图二所示电路,仅绘出了 5V负载供电电路,其余正、负15V、24V供电省略未画。
 图二 is5型18.5kW开关电源(之一)原理图 该电路草图由变频器培训班第三期学员徐军所画,咸庆信整理。测绘当中,发现R64电阻值变大,拆下测量,实际电阻达1MΩ以上,证实其已经断路。代换后,开关电源的工作恢复正常。
|