机床电气控制线路设计的一般问题
|
1、应尽量避免许多电器依次动作才能接通另一电器的现象。如图1(a),继电器K1得电动作后,K2才能动作,而后K3才能接通得电。K3的动作要通过K1、K2两个电器的动作。而图(b)中K3的动作只需要K1得电,而且只需要经过一对触点,工作可靠。
在机床电气控制设计任务中,对同一功能的实现方法不止一个,多数情况下应选择最简单的、使用电器元件或环节(如触电、线圈)最少的实现方法,因为使用电器元件越多,整个系统因元件失效而发生故障的概率就会越大。 2、设计电路时,应正确连接电路的线圈 (1)在设计控制电路时,电器线圈的一端应接在电源的同一端。如图2(a)所示,继电器、接触器以及其它电器的线圈一端统一接在电源的同一侧,使所有电器的触点在电源的另一侧。这样当某一电器的触点发生短路故障时,不致引起电源短路,同时安装接线也方便。而在图(b)中KM2线圈与K2动合触点的位置是不合适的。 (2)交流电器线圈不能串联使用。两个交流电器的线圈串联使用时,至少一个线圈最多得到1/2的电源电压,又由于吸合的时间不尽相同,只要有一个电器吸合动作,它的线圈上的压降也就增大,从而使另一电器达不到所需要的动作电压。如图(b)中KM1与K1串联使用是错误的。
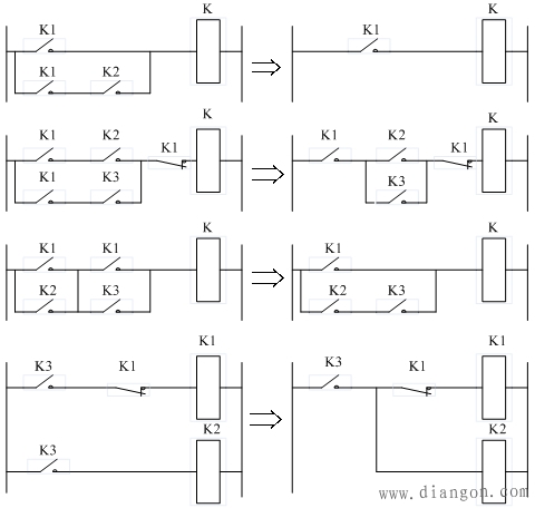
3、在控制线路中应尽量减少电器触点数,以提高线路的可靠性。在简化、合并触点过程中,主要着眼点应放在同类性质触点的合并,或一个触点能完成的动作,不用两个触点。在简化过程中应注意触点的额定电流是否允许,也应考虑对其它回路的影响。在图3中,列举了一些触点简化的例子。
在分析这些合并情况时,应该注意对于同一个线圈的触点,当一个动作时,另一个肯定也会或已经动作了。如第三图中,第一个K1常开触点闭合时,第二个也已经闭合,因此只要K1动作,线圈K就会被接通,无需使用两个K1的常开触点。 5、在设计控制线路时应考虑各种连锁关系,以及电气系统具有的各种电气保护措施,例如过载、短路、欠压、零压、限位等。 6、在设计控制线路时也应考虑有关操纵、故障检查、检测仪表、信号指示、报警、照明等要求。 | ||||||||||||||














