共发射极放大电路的分析
|
对放大电路可分静态和动态两种情况来分析。 静态是当放大电路没有输入信号时的工作状态,这时放大电路中的电流和电压 动态是当放大电路有输入信号时的工作状态(如图10.1所示),这时放大电路中的电流和电压为 由于放大电路中电压和电流的名称较多,符号不同,今列成表1,以便区别。
1、静态分析
① 用放大电路的直流通路确定静态值 静态值既然是直流,故可用交流放大电路的直流通路来分析计算。图10.2是图10.1所示放大电路的直流通路。画直流通路时,电容 由图2的直流通路,可得出静态时的基极电流
由于 由
静态时的集-射极电压则为
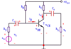
例1、在下图(即图1)所示的放大电路中,已知
解: 上图的直流通路如下(即图2),可得出放大电路的静态值如下:
② 用图解法确定静态值
图解法是非线性电路的一种分析方法。 根据式(3)
可得出:
就可在图3的晶体管输出特性曲线组上作出一直线,它称为直流负载线。负载线与晶体管的某条(由 由图3可见,基极电流 例2、在下图(a)(即图1) 所示的放大电路中,已知
解: (1)由 得出静态工作点Q(图(b)),静态值为
2、动态分析 当放大电路有输入信号时,晶体管的各个电流和电压都含有直流分量和交流分量。直流分量一般即为静态值,由上面所述的静态分析来确定。动态分析是在静态值确定后分析信号的传输情况,考虑的只是电流和电压的交流分量(信号分量)。微变等效电路法和图解法是动态分析的两种基本方法。 ①微变等效电路法 所谓放大电路的微变等效电路,就是把非线性元件晶体管所组成的放大电路等效为一个线性元件,也就是把晶体管线性化,等效为一个线性元件。 (1)晶体管的微变等效电路 图4(a)所示是晶体管的输入特性曲线,是非线性的。但当输入信号很小时,在静态工作点Q附近的工作段可认为是直线。当
称为晶体管的输入电阻。在小信号放大区, 低频小功率晶体管的输入电阻常用下式估算 它一般为几百欧到几千欧。
图10.4(b)是晶体管的输入特性曲线,在放大区是一组近似与横轴平行的直线。当
即为晶体管的电流放大系数。在小信号放大区, 说明:晶体管的输入特性曲线较为平坦,具有恒流特性,其输出电阻(即为电源的内阻)的阻值很高,在微变等效电路中把它略去。 图5(b)就是得出的晶体管微变等效电路。
(2)放大电路的微变等效电路
由晶体管的微变等效电路和放大电路的交流通路可得出放大电路的微变等效电路。如上所述,静态值可由直流通路确定,而交流分量则由相应的交流通路来分析计算。图6(a)所示是图1所示交流放大电路的交流通路。 对交流分量讲,电容 再把交流通路中的晶体管用它的微变等效电路代替,即为放大电路的微变等效电路,如图6(b)所示。电路中的电压和电流都是交流分量,标出的是参考方向。 (3)电压放大倍数的计算 设输入电压是正弦信号,图6(b)中的电压和电流都可用相量表示(图7)。
由图7可列出
式中
故放大电路的电压放大倍数
上式中的负号表示输出电压 当放大电路输出端开路(未接
比接 例3、在图10.1中, 解: 在例1中已求出
晶体管的输入电阻为
故
式中
(4) 放大电路输入电阻的计算 放大电路对信号源(或对前级放大电路)来说,是一个负载,可用一个电阻来等效代替。这个电阻是信号源的负载电阻,也就是放大电路的输入电阻
它是对交流信号而言的一个动态电阻。 如果放大电路的输入电阻较小:第一,将从信号源取用较大的电流,从而增加信号源的负担;第二,经过信号源内阻 以图10.1的放大电路为例,其输入电阻可从它的微变等效电路(图7)计算:
实际上 注意: (5)放大电路输出电阻的计算 放大电路对负载(或对后级放大电路)来说,是一个信号源,其内阻即为放大电路的输出电阻
如果放大电路的输出电阻较大(相当于信号源的内阻较大),当负载变化时,输出电压的变化较大,也就是放大电路带负载的能力较差。因此,通常希望放大电路输出级的输出电阻低一些。 放大电路的输出电阻可在信号源短路(
一般 2、图解法 图8所示的就是交流放大电路有信号输入时的图解分析,由图可得出下列几点: 1)交流信号的传输情况:
2)电压和电流都含有直流分量和交流分量,即
由于电容
3) 输入信号电压 此外,对放大电路有一基本要求,就是输出信号尽可能不失真。所谓失真,是指输出信号的波形不像输入信号的波形。引起失真的原因有多种,其中最常见的是由于静态工作点不适合或者是信号太大,使放大电路的工作范围超出了晶体管特性曲线的线性范围。这种失真通常称为非线性失真。 在图9中。静态工作点
在图9中,静态工作点 | ||||||||||||||||||||||||||||||||||||||||||||||||||||||||||||||||||||||||||||
,
,
,
和
称为静态值(直流分量)。静态分析是要确定放大电路的静态值,放大电路的质量与其静态值的关系甚大。
,
,
,
和
,它们都含有直流分量和交流分量
,
,
,
和
。动态分析是要确定放大电路的电压放大倍数
,输入电阻
和输出电阻
等。






























和
可视作开路。
(1)
(硅管均为0.6V)比
小得多,故可忽略不计。
可得出静态时的集电极电流
(2)
(3)
=12V,
=4k
,
=300 k
,
=37.5,试求放大电路的静态值。




=0时
=0时
确定)输出特性曲线的交点Q,称为放大电路的静态工作点,由它确定放大电路的电压和电流的静态值。
的大小不同,静态工作点在负载线上的位置也就不同。根据对晶体管工作状态的要求不同,要有一个相应不同的合适的工作点,这可改变
的大小来获得。因此,
很重要,它确定晶体管的工作状态,通常称它为偏置电流,简称偏流。产生偏流的电路,称为偏置电路,在图2中其路径为


发射结
“地”,通常是改变偏置电阻
的阻值来调整偏流
的大小。
=12V,
=4k
,
=300 k
,晶体管的输出特性曲线组已给出如下图(b)(即图3)所示。(1)作直流负载线;(2)求静态值。

=0时,
=12V和
=0时,
可作出直流负载线。
=40
A,
=1.5mA,
=6V
为常数时,
与
之比
(4)
是一常数。对交流分量则可以写成
。因此,晶体管的基极与发射极之间可用
等效代替(图10.5)。
是对交流而言的一个动态电阻。

和
为常数时,
与
之比
(6)
是一个常数。对交流分量则可写成
,这表示
受
的控制关系。因此,晶体管的集电极与发射极之间可用一等效电流源代替(图5),因其电流
受
控制,故称为电流控制电流源,或简称受控电流源,并用菱形符号表示,以便与独立电源的圆形符号相区别。


和
可视作短路;同时,一般直流电源的内阻很小,可以忽略不计,对交流讲直流电源也可以认为是短路的。据此就可以画出交流通路。



(7)
与输入电压
的相位相反。
)时,
(8)
时高。可见
愈小,则电压放大倍数愈低。
=12V,
=4k
,
=300k
,
=37.5,
=4k
,试求电压放大倍数
。



,即
(9)
和
的分压,使实际加到放大电路的输入电压
减小,从而减小输出电压;第三,后级放大电压的输入电阻,就是前级放大电路的负载,从而将会降低前级放大电路的电压放大倍数。因此,通常希望放大电路的输入电阻能高一些。
(10)
的阻值比
大得多,因此,共发射极放大电路的输入电阻基本上等于晶体管的输入电阻,是不高的。
和
意义不同,不能混淆。在电压放大倍数
的式子中,是
,不是
。
,它也是一个动态电阻。
)和输出端开路的条件下求得。现以图1的放大电路为例,从它的微变等效电路(图7)看,当
,
时,
,电流源相当于开路,故
(11)
为几千欧,因此,共发射极放大电路的输出电阻较高。
(即
)




(即
)



的隔直作用,
的直流分量
不能到达输出端,只有交流分量
能通过
构成输出电压
。
和输出电压
相位相反。如设公共端发射极的电位为零,那么,基极的电位升高为正数值时,集电极的电位降低为负数值;基极的电位降低为负值时,集电极的电位升高为正数值。一高一低,一正一负,两者变化相反。
的位置太低,即使输入的是正弦电压
,但在它的负半周,晶体管进入截止区工作,输出电压
的正半周被削平,严重失真。这是由于晶体管的截止而引起的,故称为截止失真。
太高,在输入电压的正半周,晶体管进入饱和区工作,这时
可以不失真,但是
严重失真了。这是由于晶体管的饱和而引起的,故称为饱和失真。







