|
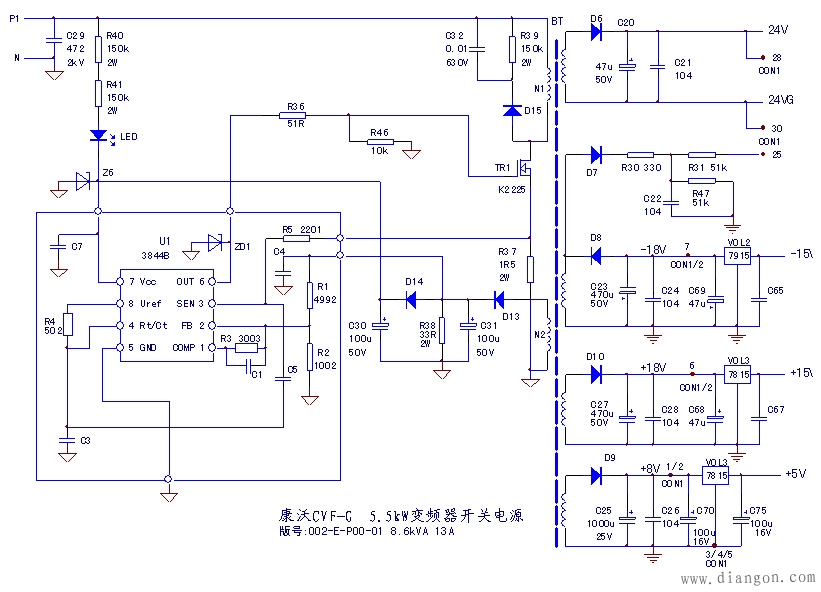
康沃变频器开关电源,振荡芯片采用3844B(印字),凡使用三年以上的机器,易出现电源无输出故障,检查损坏元件,往往是接于U1供电端7脚的稳压二极管Z6击穿短路。有时换掉稳压管,电源即能“正常”工作,但正常工作时间往往不会太长,很快变频器返修,检查又是Z6短路。有时,开关电源不怎么配合,与检修者闹别扭,修复后上电还是会烧Z6!有些检修者干脆去掉该稳压管不装,嘿,电源工作“正常”了。测 5V, 15V和-15V,均为稳定电压。如果测试细心一点的话,一测24V输出,即吓了一跳:嗨,怎么成32V了?先看图一。
 图一 康沃CVF-G型5.5kW变频器开关电源电路 该电路的自供电绕组N2,由D12、C31和D14、C30整流滤波电压,即提供U1芯片的工作电源,又兼作稳压反馈信号。其次级绕组输出的 8V、、 18V和-18V,其稳压精度不能满足后续负载电路的要求,因而又分别用VOL1~3等3只稳压器,处理为 5V、 15V和-15V,送往后级负载电路。因而当开关电源工作工作异常(次级绕组输出电压过高)时,若从MCU主板测量 5V、 15V和-15V电压,势必又是稳定和正常的。这多少掩盖了故障的真相。 U1的供电端7脚所接18V稳压管Z6的屡被烧毁,说明了N2绕组,及其它次级绕组的输出电压已远远超出于正常值,如24V变为了32V, 8V变成了 10V,显然开关电源的稳压出现了一定程度的失控现象。去掉Z6或将其换为24V稳压管,开关电源暂时好像能正常工作了,但仍然是治标不治本,没有解决根本的问题——挖出故障根源。 那么谁才是Z6屡被烧毁的幕后真凶呢?倒过头来再看U1的芯片供电和电压反馈回路,二者取自同一个供电绕组,反馈信号电压由D13整流、C31滤波,为了增加稳定性,在C31并接了33Ω负载电阻。U1供电则由串联D14整流和C30滤波后供给,此处串联D14,也有互相隔离的作用,在一定程度了减轻了芯片工作电流变化引发反馈电压信号的变化。当C31容量严重减小(或高频特性变差,此时用万用表测量其容量几乎不见减小)时,由于反馈电压信号严重跌落,U1的6脚输出脉冲占空比加大,开关变压器次级绕组输出电压升高,D14、C30整流滤波电压超过18V,导致18V稳压二极管Z6的击穿损坏。也正是因二极管D14的隔离作用,C31两端电压是低的,而此时C30两端电压反而高于C31两端的反馈信号电压。测量中发现这个令人纠结的现象,要考虑到电路的结构,做出C30失效的判断才是。 至此,已经得出确切的结论,C30失效,才是屡绕Z6的真正原因。
|