译码和编码的过程相反。编码是将某种信号或十进制的10个数码(输入)编成二进制代码(输出)。译码是将二进制代码(输入)按其编码时的原意译成对应的信号或十进制数码(输出)。
1、二进制译码器
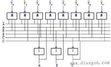
例如,要把输入的一组3位二进制代码译成对应的8个输出信号,其译码过程如下:
(1) 列出译码器的状态表
设输入3位二进制代码为ABC,输出8个信号低电平有效,设为 。每个输出代表输入的一种组合,并设ABC=000时, ,其余输出为1;ABC=001时, ,其余输出为1;……;ABC=111时, ,其余输出为1,则列出的状态表见表1。
|
表1 74LS138型3位二进制译码器的状态表 |
| 使能 |
控制 |
输入 |
输出 |
|

|

|

|
A |
B |
C |

|

|

|

|

|

|

|

|
|
0 |
× |
× |
|
|
|
|
|
|
|
|
|
|
|
|
× |
1 |
× |
× |
× |
× |
1 |
1 |
1 |
1 |
1 |
1 |
1 |
1 |
|
× |
× |
1 |
|
|
|
|
|
|
|
|
|
|
|
|
1 |
0 |
0 |
0 |
0 |
0 |
0 |
1 |
1 |
1 |
1 |
1 |
1 |
1 |
|
1 |
0 |
0 |
0 |
0 |
1 |
1 |
0 |
1 |
1 |
1 |
1 |
1 |
1 |
|
1 |
0 |
0 |
0 |
1 |
0 |
1 |
1 |
0 |
1 |
1 |
1 |
1 |
1 |
|
1 |
0 |
0 |
0 |
1 |
1 |
1 |
1 |
1 |
0 |
1 |
1 |
1 |
1 |
|
1 |
0 |
0 |
1 |
0 |
0 |
1 |
1 |
1 |
1 |
0 |
1 |
1 |
1 |
|
1 |
0 |
0 |
1 |
0 |
1 |
1 |
1 |
1 |
1 |
1 |
0 |
1 |
1 |
|
1 |
0 |
0 |
1 |
1 |
0 |
1 |
1 |
1 |
1 |
1 |
1 |
0 |
1 |
|
1 |
0 |
0 |
1 |
1 |
1 |
1 |
1 |
1 |
1 |
1 |
1 |
1 |
0 |
×表示任意态
(2) 由状态表写出逻辑式
 
 
 
 
(3) 由逻辑式画出逻辑图(图1)
|
|
图1 3位二进制译码器 |
这种3位二进制译码器也称为3/8线译码器,最常用的是74LS138型译码器,表1就是它的功能表。它还有一个使能端 和两个控制端 , 。 高电平有效, =1时,可以译码; 时禁止译码,输出全为1。 和 低电平有效,若均为0,可以译码;若其中有1或全1,则禁止译码,输出也全为1。
二进制译码器除3/8线译码器外,还有2/4线译码器和4/16线译码器。
2、二-十进制显示译码器
在数字仪表、计算机和其他数字系统中,常常要把测量数据和运算结果用十进制数显示出来。这就要用显示译码器,它能够把“8421”二-十进制代码译成能用显示器件显示出的十进制数。
常用的显示器件有半导体数码管、液晶数码管和荧光数码管等。下面只介绍半导体数码管一种。
(1)半导体数码管
半导体数码管(或称LED数码管)的基本单元是发光二极管LED(英文Light Emitting Diode的缩写),它将十进制数码分成7个字段,每段为一发光二极管,其字形结构如图2(b)所示。选择不同的字段发光,可显示出不同的字形。例如,当ab,c,d,e,f,g7个字段全亮时,显示出8;b,c段亮时,显示出1。
|
 |
| (a)发光二极管 |
(b)字形结构 |
|
图2半导体数码管 |
半导体数码管中7个发光二极管有共阴极和共阳极两种接法,如图3所示。前者,某一字段接高电平发光;后者,接低电平时发光。使用时每个管要串联限流电阻。
|
 |
| (a)共阴极 |
(b)共阳极 |
|
图3 半导体数码管两种接法 |
(2)七段显示译码器
七段显示译码器的功能是把“8421”二-十进制代码译成对应于数码管的7个字段信号,驱动数码管,显示出相应的十进制数码。如果采用共阴极数码管,则输出状态应和表2所示的相反,即1和0对换。
|
表2 74LS247 型七段译码器的功能表 |
| 功能和十进制数 |
输入 |
输出 |
显示 |
|

|

|

|

|

|

|

|

|

|

|

|

|

|

|
| 试灯 |
0 |
× |
1 |
× |
× |
× |
× |
0 |
0 |
0 |
0 |
0 |
0 |
0 |
8 |
| 灭灯 |
× |
× |
0 |
× |
× |
× |
× |
1 |
1 |
1 |
1 |
1 |
1 |
1 |
全灭 |
| 灭0 |
1 |
0 |
1 |
0 |
0 |
0 |
0 |
1 |
1 |
1 |
1 |
1 |
1 |
1 |
灭0 |
|
0
1
2
3
4
5
6
7
8
9 |
1
1
1
1
1
1
1
1
1
1 |
1
×
×
×
×
×
×
×
×
× |
1
1
1
1
1
1
1
1
1
1 |
0
0
0
0
0
0
0
0
1
1 |
0
0
0
0
1
1
1
1
0
0 |
0
0
1
1
0
0
1
1
0
0 |
0
1
0
1
0
1
0
1
0
1 |
0
1
0
0
1
0
0
0
0
0 |
0
0
0
0
0
1
1
0
0
0 |
0
0
1
0
0
0
0
0
0
0 |
0
1
0
0
1
0
0
1
0
0 |
0
1
0
1
1
1
0
1
0
1 |
0
1
1
1
0
0
0
1
0
0 |
1
1
0
0
0
0
0
1
0
0 |
0
1
2
3
4
5
6
7
8
9 |
表2所例举的是74LS247型译码器的功能表,图3是它的外引线排列图。它有4个输入端 , , , 和7个输出端 (低电平有效),后者接数码管七段。此外,还有3个输入控制端,其功能如下:
(1) 试灯输入端 用来检验数码管的七段是否正常工作。当 , 时,无论 , , , 为何状态,输出 均为0,数码管七段全亮,显示“8”字。
(2) 灭灯输入端 当 ,无论其他输入信号为何状态,输出 均为1,数码管七段全灭,无显示。
(3) 灭0输入端 当 , , ,只有当 时,输出 均为1,不显示0字;这时,如果 ,则译码器正常输出,显示0。当 为其他组合时,不论 为0或1,译码器均可正常输出。此输入控制信号常用来消除无效0。例如,可消除000.001前两个0,则显示出0.001。
上述3个输入控制端均为低电平有效,在正常工作时这3个输入端均接高电平。
|
 |
|
图5七段译码器和数码管的连接图 |
图4 74LS247型译码器的外引线排列图 |
图5所示是74LS247型译码器和共阳极BS204型半导体数码管的连接图。 |