一、关于换路:为了叙述方便,把引起过渡现象的电路参数、电路结构、电源的变化统称为换路。
二、换路定律解决的问题:
求解微分方程必须知道初始条件,数学中的初始条件是给定的,而在电路理论中,是待定的。必须通过换路前的电路状态得到换路后的初始时刻的电路状态,就要建立起换路前后的瞬间,有关物理量之间的关系。
为了表达方便,把换路的瞬间记为t=0,换路前的终了时刻记为t=0-,换路后的初始时刻记为t=0 ,因此换路定律解决的是换路前后的瞬间有关物理量之间的关系。
三、换路定律:有两条。
(1)对于线性电容:选择电容的端电压u(电荷q)、电流i之间满足关联参考方向,则

(2)对于线性电感:选择电感的电流i与端电压u之间满足关联参考方向或电流与磁链之间满足右螺旋关系,用同样的方法可以证明:

结论:在换路的瞬间,如果电容的电流保持为有限值,则电容的电荷、电压保持换路前终了时刻的数值而不能跃变;如果电感的电压保持为有限值,则电感的磁链、电流保持换路前终了时刻的数值而不能跃变。
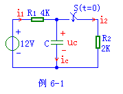
【实例6-1】电路如图例6-1。开关闭合前电路已达到稳态,求换路后的瞬间电容的电压和各支路的电流。
【解】各支路电流及电容电压如图示。

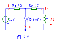
【实例6-2】电路如图例6-2。开关闭合前电路已达到稳态,求换路后的瞬间电感的电压和各支路的电流。

【解】各支路电流及电感电压如图示。

