电动机正反转控制电路_三相电机正反转电路图_正反转接线图正反转电路图及原
时间:2023-03-11来源:佚名
|
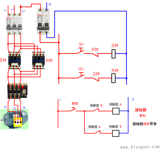
这样就会反转,大家都知道很清楚,在正转的情况下换相就会反转;
这种方法,线路简单,很多朋友都在使用,但是有优点就会有缺点,这样的电路开关一般就放在操作工的手边,控制方便。 如果停电,操作工可能会忘记关闭开关,这样当来电后,电动机就是启动,如果操作工不在,又没有人看守,这样电动机就会长时间运行,存在安全隐患。 三相异步电动机正转的工作动作原理: QS开关合上后,按下SB2启动按钮,KM1正转交流接触器线圈得电吸合,KM1的常开变为常闭,常闭变为常开,控制回路中进行自锁,使KM1线圈继续得电,主回路中KM1吸合的同时,三相异步电动机正转启动。按下按钮SB1后控制进回路、断电,使线圈KM1失电,电机动正转停止。 三相异步电动机反转的动作原理: QS开关合上后,按下SB3启动按钮,KM2反转交流接触器线圈得电吸合,KM2的常开变为常闭,常闭变为常开,控制回路中进行自锁,使KM2线圈继续得电,主回路中KM2吸合的同时,三相异步电动机反向转动。按下按钮SB1后控制回路中断电,使线圈KM2失电,电机动反转停止。 联锁触头KM1和KM2还有常闭的SH3和SB2的作用是:互锁的作用,电机正转时不能反向运转,保证了电动机的正常工作的进行。 |




























