|
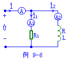
直流电路中以KCL、KVL为基础的方法和定理完全适用于正弦交流电路,不同的是电压、电流为相量,电阻变为阻抗,在复杂电路中还可以借助于相量图进行分析,特别在定性分析中尤为重要。 一、阻抗串联: 1、复阻抗的计算:Z=Z1 Z2 … Zn 2、分压公式: 二、阻抗(导纳)并联: 1、复导纳的计算:Y=Y1 Y2 … Yn 2、分流公式: 三、复杂连接:通过例题介绍。 【实例9-3】已知:R1=5Ω,Xc1=5Ω,Xc2=10Ω,XL2=20Ω,XL3=10Ω。 求:电路的总阻抗Zab,并说明电路的性质。 【解】根据阻抗的串、并联计算公式: 【实例9-4】如图例9-4。 【解】利用结点电压法,方程及结果如下。  【实例9-5】图例9-5是一个RC移相电路,要使输出电压与输入电压之间产生180度的相位移。求:电源信号的角频率与电路参数之间的关系,并求在此频率下电路的电压传输系数。 【解】本题可有多种解题方法,但基本的是回路电流法,选择回路电流为独立变量,如图例9-5。  【实例9-6】为测量某电感线圈的参数R、L,可用一只安培表和一个已知电阻R1,组成电路图9-6。设R1=1K,I=0.04A,I1=0.035A,I2=0.01A,若电源为工频,求:线圈的参数R,L。(这就是三电流表法测未知阻抗的原理)  |