变频器POFF报警的七大原因
时间:2023-03-11来源:佚名
|
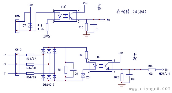
图一 高力发CH3000型110kW变频器的电压检测相关电路 接手一台高力发CH3000型110kW变频器,上电报POFF故障,将相关电压检测电路(即POFF报警电路)测绘了一下,如图一所示。图一上部分,为直流电压检测电路,中部为KM状态检测电路(实际未用),图下部分为输入电源缺相检测电路。 将U2的3、4脚短接,屏蔽输入电源缺相故障后,仍报POFF,试调VR1,使电压检测信号电压在0~5V范围内变化,发现一个奇怪现象:在3.8V以下时报POFF故障,在3.8V以上时报E-07(意为输入电压异常),报警动作电压范围变窄,由一个线性段变为一个点。无法调至不报故障的一个点上。根据同类机比对,此电压调至2.7V左右时,对应显示直流电压值为530V,而且该电压在相当大的范围内,如2.4V~3.5V之间,变频器都能正常工作。而更为奇怪的是,故障动作时,调出故障时直流电压显示值,无论在3.8V以下或以下,均显示378(直流回路电压值),MCU对输入电压已经无法作出正常的判断! 检修图一所示电路,确认电路工作完全正常,那么POFF(和相关过/欠压故障),究竟还和哪些电路、哪些因素相关联呢? 我初步梳理了一下,大概有七个方面的因素,会导致变频器上电报POFF,或OU或其它与电压检测相关的故障: 1、输入电压检测电路,报警时可短接报警光耦的3、4脚; 2、KM状态检测电路,报警时可短接报警光耦的3、4脚; 3、直流电压检测电路,确认输入至MCU引脚的检测电压值是正常的; 4、 5V MCU供电电压偏低,引发POFF或相关报警,如通讯异常等; 5、处理电流、电压、温度信号的末级运放电路,经常引入一个-2.5V或 2.5V的基准电压,以实现将正负检测信号转换为0~5V信号的目的,需确认该基准电压的正常与否; 6、在MCU的VREF引脚,也有一路基准电压引入,经常为 2.5V或5V,用于内部A-D转换的基准参考,当该电压异常时,会导致内部数据计算错误,误报OU、LU或OL、OH等故障; 7、EEPROM存储器内部相关数据(如额定电流、直流回路电压等)异常时,LU、OU、OL等误报警。 综合以上,并配合故障现象进行分析,可能为EEPROM存储器内部相关数据异常,引发POFF或E-07的误报警。为验证故障判断是否正常,将同一MCU主板上的存储器24C04A与该故障主板上的存储器调换,上电,显示与操作正常。 该故障的修复,有一定的偶然性,如联想不到是EEPROM存储器的问题,则会出现无法修复的结局。是否还有第八条原因,导致POFF故障呢?有时候想啊,应该有一个变频器生产协会,规定设计者,必须依据故障原因报出明确的故障代码,而不是以模糊的POFF一报了之,不考虑检修者的难处啊。 有时候,思路决定出路。一般检修者,可能会检修到1、2、3方面的原因,而4、5、6、7,则表现为疑难故障了。对4、5、6、7故障的修理,与检修者的维修经验,甚至是联想能力,都有很大的关系。 |







