使用运算放大器应注意的几个问题
|
1、选用元件 集成运算放大器按其技术指标可分为通用型、高速型、高阻型、低功耗性、大功率型、高精度型等;按其内部电路可分为双极型(由晶体管组成)和单极型(由场效晶体管组成);按每一集成片中运算放大器的数目可分为单运放、双运放和四运放。 通常根据实际要求来选用运算放大器。如测量放大器的输入信号微弱,它的第一级应选用高输入电阻、高共模抑制比、高开环电压放大倍数、低失调电压及低温度漂移的运算放大器。选好后,根据管脚图和符号图连接外部电路,包括电源、外接偏置电阻、消振电路及调零电路等。 2、消振 由于运算放大器内部晶体管的极间电容和其他寄生参数的影响,很容易产生自激振荡,破坏正常工作。为此,在使用时要注意消振。通常是外接RC消振电路或消振电容,用它来破坏产生自激振荡的条件。是否已消振,可将输入端接“地”,用示波器观察输出端有无自激振荡。目前由于集成工艺水平的提高,运算放大器的内部已有消振元件,毋需外部消振。 3、调零
4、保护 (1)输入端保护 当输入端所加的差模和共模电压过高时会损坏输入级的晶体管。为此,在输入端接入反向并联的二极管,如图1所示,将输入电压限制在二极管的正向电压降以下。 (2)输出端保护 为了防止输出端电压过大,可利用稳压管来保护,如图2所示,将两个稳压管反向串联,将输出电压限制在(
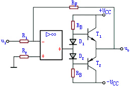
(3)电源保护 为了防止正、负电源反接,可用二极管来保护,如图3所示。 (5)扩大输出电流 由于运算放大器的输出电流一般不大,如果负载需要的电流较大时,可在输出端加接一级互补对称电路,如图4所示。
|
由于运算放大器内部参数不可能完全对称,以至于当输入信号为零时,仍有输出信号。为此,在使用时要外接调零电路。如图所示的F007运算放大器,它的调零电路由-15V,1kΩ和调零电位器
组成。先消振,再调零,调零时应将电路接成闭环。一种是无输入时调零,即将两输入端接“地”,调节调零电位器,使输出电压为零。另一种是在有输入时调零,即按已知输入信号电压计算输出电压,而后将实际值调整到计算值。
)的范围内。
是稳压管的稳定电压,
是它的正向电压降。









