三相漏电断路器工作原理
时间:2023-03-13来源:佚名
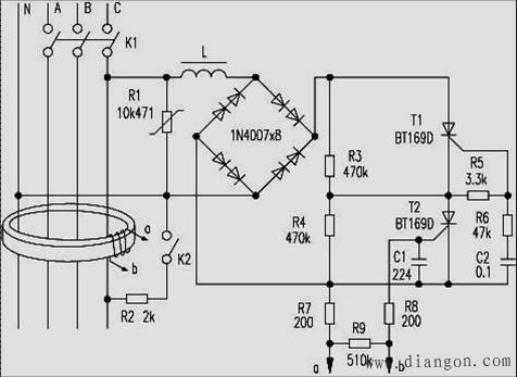
![]() 图中L为电磁铁线圈,漏电时可驱动闸刀开关K1断开。每个桥臂用两只1N4007串联可提高耐压。R3、R4阻值很大,所以K1合上时,流经L的电流很小,不足以造成开关K1断开。R3、R4为可控硅T1、T2的均压电阻,可以降低对可控硅的耐压要求。K2为试验按钮,起模拟漏电的作用。按压试验按钮K2,K2接通,相当于外线火线对大地有漏电,这样,穿过磁环的三相电源线和零线的电流的矢量和不为零,磁环上的检测线圈的a、b两端就有感应电压输出,该电压立即触发T2导通。由于C2预先充有一定电压,T2导通后,C2便经R6、R5、T2放电,使R5上产生电压触发T1导通。T1、T2导通后,流经L的电流大增,使电磁铁动作,驱动开关K1断开,试验按钮的作用是随时可检查本装置功能是否完好。用电设备漏电引起电磁铁动作的原理与此相同。R1为压敏电阻,起过压保护作用。 该断路器原理简单、零件少、维修方便,只是代换零件时一定要注意零件的可靠性和参数应符合要求。 |








