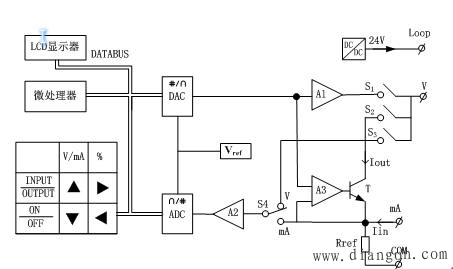
过程校验仪电压、电流测量及输出的工作原理
|
校验仪输出的标准电流和电压信号,主要是为了对现场的变送器进行校准和检查,它还有可模拟变送器的输出功能,提供24V回路电源并同时测量电流。VC15的工作原理如图1所示。 ① 电压输出的工作原理 用于电压输出时,可通过面板的“INPUT/OUTPUT”和“V/mA”键使微处理器控制开关S1闭合,此时仪表V端与COM端的输出电压
通过面板设定的输出值使微处理器用0〜220改变D值,可使输出电压变化范围为0〜11V。
图1 VC15工作原理方框图 ② 测量电压的工作原理 用于电压测量时,通过面板的“INTPUT/OUTPUT”和“V/mA”键使微处理器控制开关 S3闭合,S4打向V端,输入信号由V端和COM端输入,此时ADC转换数值
合理选择A2,使输入V=0~11V时,D=0~220变化。 ③ 电流输出和模拟变送器输出的工作原理 用于电流输出时,可通过面板的“V/mA”键使微处理器控制开关S2闭合,此时在仪表“LOOP”端与“V”接一个负载电阻(最大可达成1KΩ),流过三极管T的电流
微处理器按操作者要求可用0〜220改变D值,使输出电流变化范围为0〜22mA。 按“%”键可使微处理器将输出值按4〜20mA量程计算后送LCD显示相应的百分比。 用于模拟变送器输出时,在电流输出方式下,如果不使用机内24V电源,而从V端和COM端加一个5〜28V的电压,便可模拟变送器输出,其工作原理与电流输出一样。 ④ 测量电流的工作原理 用于电流测量时,通过面板“V/mA”键使微处理器控制开关S4打向“mA”端,输入信号由mA端和COM端输入,此时ADC转换数值
合理选择 A2 使 Iin=0〜22mA 时D=0~220变化。 当按“%”键使微处理器将输入值按4~20mA量程计算后,送LCD显示相应的百分比。 如果在电流测量方式下,在仪表的“LOOP”端与“mA”端接一个可变的电流源,校验仪在提供给外部仪表24V电压的同吋测量外部的电流,该功能用来对两线制变送器校验是非常方便的。 |












