|
鼠笼式异步电动机Y-△自动启动电路(时间继电器自动切换)
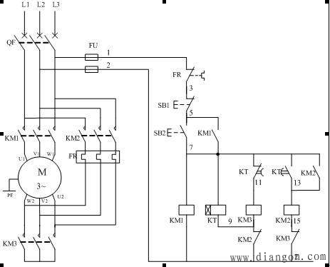
 该电路电动机启动过程的Y-△转换是靠时间继电器自动完成的。 电动机星三角启动控制电路分析如下: 1、合上空气开关QF引入三相电源。 2、按下启动按钮SB2,交流接触器KM1线圈回路通电吸合并通过自己的辅助常开触点自锁,其主触头闭合接通电动机三相电源,时间继电器KT线圈也通电吸合并开始计时,交流接触器KM3线圈通过时间继电器的延时断开接点通电吸合,KM3的主触头闭合将电动机的尾端连接,电动机定子绕组成Y形连接,这是电动机在Y形接法下降压启动。 3、当时间继电器KT整定时间到时后,其延时常开触点打开,交流接触器KM3线圈回路断电,主触点打开定子绕组尾端的接线,KM3的辅助常闭触点闭合为KM2线圈的通电做好准备。 4、时间继电器KT动作使,其延时常开触点闭合,接通KM2线圈回路,使得KM2通电吸合并通过自己的辅助常开触点自锁,KM2主触头闭合将定子绕组接成三角形,电动机在△接法下运行。 5、电动机的过载保护由热继电器FR完成 6、线路中的互锁环节有:KM2常闭触点接入KM3线圈回路。 KM3常闭触点接入KM2线圈回路。 7、空气开关下面的电流互感器和电流表,是为了测量电动机电流,便于监视电动机的运行情况。 电动机星三角启动安装注意事项: 1、Y-△降压启动电路,只适用于△形接线,380V的鼠笼异步电动机。不可用于Y形接线的电动机应为启动时已是Y形接线,电动机全压启动,当转入△形运行时,电动机绕组会应电压过高而烧毁。 2、接线时应先将电动机接线盒的连接片拆除。 3、接线时应特别注意电动机的首尾端接线相序不可有错,如果接线有错,在通电运行会出现启动时电动机左转,运行时电动机右转,应为电动机突然反转电流剧增烧毁电动机或造成掉闸事故。 4、如果需要调换电动机旋转方向,应在电源开关负荷侧调电源线为好,这样操作不容易造成电动机首尾端接线错误。 5、起动时间; 起动时间过短;起动时间过短电动机的转速还为提起来,这时如果切换到运行,电动机的启动电流还会很大,造成电压波动。 起动时间过长;起动时间过长电动机的转速随以转起来,但因起动时间过长,电动机会应低电压大电流电动机发热烧毁。 起动时间调整;为了防止起动时间过短或过长,时间继电器的初步时间确定一般按电动机功率1KW约0.6~0.8秒整定。 6、电动机Y-△降压启动电路,由于启动力矩只有原来的,所以只适用于轻载或空载的电动机。 电动机星三角启动常见故障: 1、Y启动过程正常,但按下SB3后电动机发出异常声音转速也急剧下降,这是为什么? 分析现象:接触器切换动作正常,表明控制电路接线无误。问题出现在接上电动机后,从故障现象分析,很可能是电动机主回路接线有误,使电路由Y接转到△接时,送入电动机的电源顺序改变了,电动机由正常启动突然变成了反序电源制动,强大的反向制动电流造成了电动机转速急剧下降和异常声音。 处理故障:核查主回路接触器及电动机接线端子的接线顺序。 2、线路空载试验工作正常,接上电动机试车时,一起动电动机,电动机就发出异常声音,转子左右颤动,立即按SB1停止,停止时KM2和KM3的灭弧罩内有强烈的电弧现象。这是为什么? 分析现象:空载试验时接触器切换动作正常,表明控制电路接线无误。问题出现在接上电动机后,从故障现象分析是由于电动机缺相所引起的。电动机在Y起动时有一相绕组为接入电路,电动机造成单相启动,由于缺相绕组不能形成旋转磁场,使电动机转轴的转向不定而左右颤动。 处理故障:检查接触器接点闭合是否良好,接触器及电动机端子的接线是否紧固。 3、空载试验时,一按起动按钮SB2,KM2合KM3就噼叭噼把切换不能吸合。这是为什什么? 分析故障:以启动KM2和KM3就反复切换动作,说明时间继电器没有延时动作,一按SB2起动按钮,时间继电器线圈得电吸合,接点也立即动作,造成了KM2和KM3的相互切换,不能正常启动。分析问题出现在时间继电器的接点上。
|