单结管和晶闸管的识别与检测方法图解
时间:2023-03-13来源:佚名
|
[1] 单结管即单结晶体管,又称为双基极二极管,是一种具有一个PN结和两个欧姆电极的负阻半导体器件。常见的有陶瓷封装和金属壳封装的单结晶体管。
[2] 单结晶体管可分为N型基极单结管和P型基极单结管两大类。单结晶体管的文字符号为“VT”,图形符号如图所示。
[3] 单结晶体管的主要参数有:① 分压比η,指单结晶体管发射极E至第一基极B1间的电压(不包括PN结管压降)在两基极间电压中所占的比例。② 峰点电压UP,是指单结晶体管刚开始导通时的发射极E与第一基极B1的电压,其所对应的发射极电流叫做峰点电流IP。③ 谷点电压UV,是指单结晶体管由负阻区开始进入饱和区时的发射极E与第一基极B1间的电压,其所对应的发射极电流叫做谷点电流IV。
[4] 单结晶体管共有三个管脚,分别是:发射极E、第一基极B1和第二基极B2。图示为两种典型单结晶体管的管脚电极。
[5] 单结晶体管最重要的特性是具有负阻性,其基本工作原理如图示(以N基极单结管为例)。当发射极电压UE大于峰点电压UP时,PN结处于正向偏置,单结管导通。随着发射极电流IE的增加,大量空穴从发射极注入硅晶体,导致发射极与第一基极间的电阻急剧减小,其间的电位也就减小,呈现出负阻特性。
[6] 检测单结晶体管时,万用表置于“R×1k”挡,检测两基极间电阻:两表笔(不分正、负)接单结晶体管除发射极E以外的两个管脚,读数应为3~10kΩ。
[7] 检测PN结正向电阻(N基极管为例,下同):黑表笔接发射极E,红表笔分别接两个基极,读数均应为数千欧。对调两表笔后检测PN结反向电阻,读数均应为无穷大。如果测量结果与上述不符,说明被测单结管已损坏。
[8] 测量单结晶体管的分压比η:按图示搭接一个测量电路,用万用表“直流10V”挡测出C2上的电压UC2,再按公式η=UC2/UB计算即可。
[9] 单结晶体管的基本应用是组成脉冲产生电路,包括振荡器、波形发生器等,并可使电路结构大为简化。图示为单结晶体管弛张振荡器。单结管VT的发射极输出锯齿波,第一基极输出窄脉冲,第二基极输出方波。RE与C组成充放电回路,改变RE或C即可改变振荡周期。该电路振荡周期T≈REC ln[1/(1-η)],式中,ln为自然对数,即以e(2.718)为底的对数。
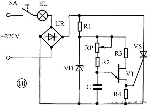
[10] 单结晶体管还可以用作晶闸管触发电路。图示为调光台灯电路。在交流电的每半周内,晶闸管VS由单结管VT输出的窄脉冲触发导通,调节RP便改变了VT输出窄脉冲的时间,即改变了VS的导通角,从而改变了流过灯泡EL的电流,实现了调光的目的。
[11] 晶体闸流管简称为晶闸管,也叫做可控硅,是一种具有三个PN结的功率型半导体器件。常见的晶闸管有塑封式、陶瓷封装式、金属壳封装式和大功率螺栓式等形状。晶体闸流管可分为:单向晶闸管、双向晶闸管、可关断晶闸管等多种。
[12] 晶体闸流管的文字符号为“VS”,图形符号如图示。晶闸管的主要参数有:额定通态平均电流、正反向阻断峰值电压、维持电流、控制极触发电压和电流等。使用时应注意不能超过其极限参数指标,并留有一定余量,以免造成器件损坏。
[13] 晶闸管具有三个电极。单向晶闸管的三个电极是:阳极A、阴极K、控制极G。双向晶闸管的三个电极是:两个主电极T1、T2以及控制极G。使用中应注意识别。
[14] 晶闸管具有可控的单向导电性,即不但具有一般二极管单向导电的整流作用,而且可以对导通电流进行控制。单向晶闸管是PNPN四层结构,形成三个PN结,具有三个外电极A、K和G,可等效为PNP、NPN两晶体管组成的复合管,见图14左边。在A、K间加上正向电压后,管子并不导通。此时在控制极G加上正电压时,VT1、VT2相继迅速导通,此时即使去掉控制极电压,管子仍维持导通状态。双向晶闸管可以等效为两个单向晶闸管反向并联,见图14右边,双向晶闸管可以控制双向导通,因此除控制极G外的另两个电极不再分阳极阴极,而称之为主电极T1、T2。
[15] 检测单向晶闸管:万用表置于“R×10Ω”挡,黑表笔接控制极G,红表笔接阴极K,测量其正向电阻,应有较小的阻值。对调两表笔测其反向电阻,应比正向电阻明显大一些。测量控制极G与阳极A之间的正、反向电阻,均应为无穷大。这是因为G、A间为两个PN结反向串联,不论正、反向均不应导通,否则晶闸管已坏。
[16] 检测双向晶闸管:万用表置于“R×1Ω”挡,两表笔测量控制极G与主电极T1间的正、反向电阻,均应为较小阻值。测量控制极G与主电极T2间的正、反向电阻,均应为无穷大。
[17] 检测单向晶闸管导通特性:万用表置于“R×1Ω”挡,黑表笔接阳极A,红表笔接阴极K,表针指示应为无穷大。用螺丝刀等金属物将控制极G与阳极A短接一下(短接后即断开),表针应向右偏转并保持在十几欧姆处。检测双向晶闸管导通特性:黑表笔接主电极T1,红表笔接主电极T2,表针指示应为无穷大。将控制极G与主电极T2短接一下,表针应向右偏转并保持在十几欧姆处。如不符合上述情况则说明晶闸管已损坏。
[18] 晶闸管具有以小电流(电压)控制大电流(电压)的作用,并具有体积小、重量轻、功耗低、效率高、开关速度快等优点,在无触点开关、可控整流、逆变、调光、调压、调速等方面得到广泛的应用。图示为晶闸管无触点开关控制的报警器电路,当探头检测到异常情况时,输出一正脉冲至控制极G,晶闸管VS导通使报警器报警,直至有关人员到场并切断开关S才停止报警。
[19] 双向晶闸管可以用作交流调压器。图示电路中,RP、R和C组成充放电回路,C上电压作为双向晶闸管VS的触发电压。调节RP可改变C的充电时间,也就改变了VS的导通角,达到交流调压的目的。
[20] 普通晶闸管导通后控制极即不起作用,要关断必须切断电源,使流过晶闸管的正向电流小于维持电流。可关断晶闸管克服了上述缺陷,当控制极G加上正脉冲电压时晶闸管导通,当控制极G加上负脉冲电压时晶闸管关断。
|


























