差分放大电路常见的形式
|
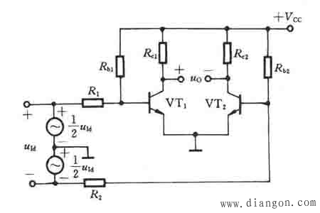
差分放大电路常见的形式有三种:基本形式、长尾式和恒流源式。 一、基本形式差分放大电路 1.电路组成 将两个电路结构、参数均相同的单管放大电路组合在一起,就成为差分放大电路的基本形式,如下图所示。输入电压分成相同的两部分加到两管的基极,输出电压等于两管的集电极电压之差。 ![]() 假设VT1和VT2的特性完全相同,相应的电阻也完全一致,则当输入电压等于零时,UCQ1=UCQ2,即UO=0。如果温度升高使ICQ1增大,UCQ1降低,则由于电路结构对称,ICQ2也将增大,UCQ2也将降低,而且两管变化的幅度相等,结果VT1和VT2输出端的零点漂移将互相抵消。 2.电压放大倍数 当外加一个输入电压时,由于电路结构对称,VT1和VT2基极得到的输入电压将大小相等,但极性相反,如上图所示。这样的输入电压称为差模输入电压,用uId,则放大电路输出电压的变化量为 △uo=△uC1-△uC2=△uID 所以差分放大电路的差模电压放大倍数为 Ad=Au1 (4.2.5) 上式表明,差分放大电路的差模电压放大倍数和单管放大电路的电压放大倍数相同。可以看出,差分放大电路的特点是,多用一个放大管后,虽然电压放大倍数没有增加,但是换来了对零漂的抑制。 但是从抑制零漂的效果来看,基本形式的差分放大电路并不理想。其原因是电路两侧的管子特性和元件参数不可能完全相同,因此两个三极管输出端的温漂也不可能完全抵消。为了衡量对零漂的抑制效果,需要提出一个技术指标,这就是共模抑制比。 3.共模抑制比 差分放大电路的输入电压有两种形式,一种是差模输入电压uId,即两个差放管的输入电压大小相等,但极性相反,见上图。另一种是共模输入电压,即两个差放管的输入电压大小相等,且极性相同,用uIc表示,见下图。 ![]() 如果温度变化,两个差放管的电流将按相同的方向一起增大或减小,相当于给放大电路加上一个共模输入信号。所以可以认为,差模输入信号反映了有效的信号,而共模输入信号可以反映由于温度变化等原因而产生的漂移信号或其他干扰信号。 放大电路对差模输入电压的放大倍数称为差模电压放大倍数,用Ad表示,即 (4.2.6)
而放大电路对共模输入电压的放大倍数称为共模电压放大倍数,用Ac表示,即 (4.2.7)
通常希望差分放大电路的差模电压放大倍数愈大愈好,而共模电压放大倍数愈小愈好。 差分放大电路找人模抑制比用符号KCMR表示,它的定义为差模电压放大倍数与共模电压放大倍数之比,一般用对数表示,单位为分贝,即 (4.2.8)
共模抑制比描述差分放大电路对零漂的抑制能力。KCMR愈大,说明抑制零漂的能力愈强。在理想情况下,差分放大电路两侧的参数完全对称,两管输出端的温漂完全抵消,则共模电压放大倍数Ac=0,共模抑制比KCMR=∞。 对于基本形式的差分放大电路来说,由于内部参数不可能绝对匹配,所以输出电压UO仍然存在温度漂移,共模抑制比很低。而且,从每个三极管的集电极对地电压来看,其温度漂移与单管放大电路相同,丝毫没有改善。因此,在实际工作中一般不采用这种基本形式的差分放大电路。 二、长尾式差分放大电路 为了减小每个管子输出端的温漂,引出了长尾式差分放大电路。 1.电路组成 在两个放大管的发射极接入一个发射极电阻Re,如下图所示。这个电阻一般称为“长尾”,所以这种电路称为长尾式差分放大电路。 ![]() 长尾电阻Re的作用是引入一个共模负反馈,也就是说,Re对共模信号有负反馈作用,而对并模信号没有负反馈作用。假设在电路输入端加上正的共模信号,则两个管子的集电极电流iC1、iC2同时增加,使流过发射极电阻Re的电流iE增加,于是发射极电位uE升高,反馈到两管的基极回路中,使uBE1、uBE2降低,从而限制了iC1、iC2的增加。 但是对于差模输入信号,由于两管的输入信号幅度相等而极性相反,所以iC1增加多少,i C2就减少同样的数量,因而流过RE的电流总量保持不变,则△uE=0,所以对于差模信号没有反馈作用。 Re愈大,共模负反馈愈强,则抑制零漂的效果愈好。但是,随着Re的增大,Re上的直流压降将愈来愈大。为此,在电路中引入一个负电源VEE来补偿Re上的直流压降,以免输出电压变化范围大小。引入VEE以后,静态基极电流可由VEE提供,因此可以不接基极电阻Rb,如上图所示。 2.静态分析 当输入电压等于零时,由于电路结构对称,故设IBQ1=IBQ2=IBQ,ICQ1=ICQ2=ICQ,UBEQ1=UBQ2=UBQ,UCQ1=UCQ2=UCQ,β1=β2=β,由三极管的基极回路可得静态集电极电流和电位为 ICQ≈βIBQ UCQ=VCC-ICQRC(对地) 静态基极电位为 UBQ=-IBQR(对地) (4.2.12) 三、恒流源式差分放大电路 1.电路组成 恒流源式差分放大电路如下图所示。由图可见,恒流管VT3的基极电位由电阻Rb1、Rb2分压后得到,可认为基本不受温度变化的影响,则当温度变化时VT3的发射极电位和发射极电流也基本保持稳定,而两个放大管的集电极电流iC1和iC2之和近似等于iC3,所以iC1和iC2将不会因温度的变化而同时增大或减小,可见,接入恒流三极管后,抑制了共模信号的变化。 ![]() 有时,为了简化起见,常常不把恒流式差分放大电路中恒流管VT3的具体电路画出,而采用一个简化的恒流源符号来表示,如下图所示。 ![]() 2.静态分析 估算恒流源式差分别电路的静态工作点时,通常可以从确定恒流三极管的电流开始。当忽略VT3的基流时,可得到两个放大管的静态电流和电压为 ICQ1=0.5ICQ3 (4.2.18) UBQ1= - IBQ1R (4.21) 四、差分放大电路的输入、输出接法 差分放大电路有两个放大三极管,它们的基极和集电极分别是放大电路的两个输入端和两个输出端。差分放大的输入、输出端可以有四种不同的接法,即差分输入、双端输出,差分输入、单端输出,单端输入、双端输出和单端输入、单端输出,如下图所示。当输入、输出的接法不同时,放大电路的性能、特点也不尽相同,下面分别进行介绍。 ![]() 1.差分输入、双端输出 电路见上图(a)。 2.差分输入、单端输出 电路见上图(b)。由于只从三极管VT1的集电极输出,而另一管VT2集电极的电压变化没有输出,所以△uO约为双端输出时的一半, 如改从VT2集电极输出,则输出电压将与输入电压同相,即Ad的表达式中没有负号。 差模输入电阻和输出电阻为 Rid=2(R+rbe) (4.2.23) RO=Rc (4.2.24) 这种接法常用于将差分信号转换为单端信号,以便与后面的放大级实现共地。 3.单端输入、双端输出 在单端输入的情况下,输入电压只加在某一个三极管的基极与公共端之间,另一管的基极接地,如上图(c)所示。现在来分析一下单端输入时两个三极管的工作情况 在上图(c)中,设某个瞬时输入电压极性为正,则VT1的集电极电流iC1将增大,流过长尾电阻Re或恒流管的电流也随之增大,于是发射极电位uE升高,但VT2基极回路的电压uBE2-uB2-uE将降低,使VT2的集电极电流iC2减小。可见,在单端输入时,仍然是一个三极管的电流增大,另一管电流减小。 因长尾电阻或恒流三极管引入的共模负反馈将阻止iC1和iC2同时增大或减小,故当共模负反馈足够强时,可认为iC1和iC2之和基本上不变,即△iC1+△iC2≈0,或△iC1≈-△iC2。说明在单端输入时,发射极电压uE将随输入电压uI变化,当共模反馈足够强时,可认为VT1的输入电压△uBE1=△u1-△uE,VT2的输入电压△uBE2=-△uE。由此可知,△uBE1与△uBE2大小近似相等而极性相反,即两个三极管仍然基本上工作在差分状态。这种接法主要用于单端信号转换为双端输出,以便作为下一级的差分输入信号。 4.单端输入、单端输出 电路如上图(d)所示。由于从单端输出,所以其差模电压放大倍数约为双端输出时的一半。 如果改从VT2的集电极输出,则以上Ad的表达式中没有负号,即输出电压与输入电压相同。 这种接法的特点是在单端输入和单端输出的情况与,比一般的单管放大电路具有较强的抑制零漂的能力。另外,通过从不同的三极管集电极输出,可使输出电压与输入电压成反相或同相关系。 总之,根据以上对差分放大电路输入、输出端四种不同接法的分析,可以得出以下几个结论: ①双端输出时,差模电压放大倍数基本上与单管放大电路的电压放大倍数相同;单端输出时,Ad约为双端输出时的一半。 ②双端输出时,输出电阻RO=2RC;单端输出时,RO=RC。 ③双端输出时,因为两管集电极电压的温漂互相抵消,所以在理想情况下共模抑制比KCMT=∞;单端输出时,由于通过长尾电阻或恒流三极管引入了很强的共模负反馈,因此仍能得到较高的共模抑制比,当然不知双端输出时间高。 ④单端输出时,可以选择从不同的三极管输出,而使输出电压与输入电压反相或同相。 ⑤单端输入时,由于引入了很强的共模负反馈,两个三极管仍基本上工作在养分状态。 ⑥单端输入时,从一个三极管到公共端之间的差模输入电阻Rid≈2(R+reb). 现将四种不同接法时差分放大电路的主要性能和特点列出表4-1中,以便对照比较。 |


(4.2.6)
(4.2.7)
(4.2.8)








