|
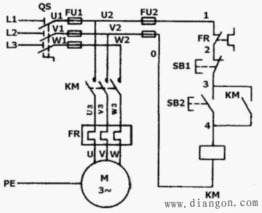
 如何用接触器和按钮实现对三相异步电动机单相起动和停止控制 三相异步电动机单方向起动、停止电气控制电路应用广泛,也是最基本的控制电路。该电路可以实现对电动机启动、停止的自动控制、远距离控制、频繁操作,并具有必要的短路、过载和失压等保护。 起动电动机时,合上刀开关QS,按下启动按钮SB2,接触器KM的吸引线圈得电,与SB2并联的接触器常开辅助触头KM也同时闭合,起自锁(自保持)作用。这样,当松开SB2时,接触器吸引线圈KM通过辅助触头也可以继续保持通电,维持其吸合状态,电动机继续运转。这个辅助触头通常称之为自锁触头。 使电动机停转时,按下停止按钮SB1,接触器KM的吸引星期一因失电而释放,其常开触头断开,电动机停止运转。
|