USB转串口通信
时间:2023-03-13来源:佚名
|
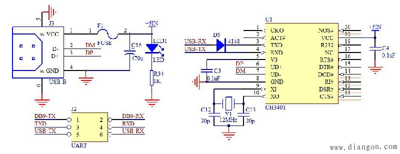
随着技术的发展,工业上还有RS232串口通信的大量使用,但是商业技术的应用上,已经慢慢的使用USB转UART技术取代了RS232串口,绝大多数笔记本电脑已经没有串口这个东西了,那我们要实现单片机和电脑之间的通信该如何办呢? 我们只需要在我们电路上添加一个USB转串口芯片,就可以成功实现USB通信协议和标准UART串行通信协议的转换,在我们的开发板上,我们使用的是CH340T这个芯片,如图1所示。 图1 USB转串口电路 左侧J2是一组跳线的组合,大家可以在我们板子左下角的跳线位置找到,我们是把3脚和5脚、4脚和6脚通过跳线帽短接到一起。右侧的CH340T这个电路很简单,把电源电路,晶振电路接好后,6脚和7脚的DP和DM分别接USB口的2个数据引脚上去,3脚和4脚通过跳线接到了我们单片机的TXD和RXD上去。 CH340T的电路里3脚位置加了个4148的二极管,是一个小技巧。因为我们的STC89C52RC这个单片机下载程序需要冷启动,就是先点下载后上电,上电瞬间单片机会先检测需要不需要下载程序。虽然单片机的VCC是由开关来控制,但是由于CH340T的3脚是输出引脚,如果没有此二极管,开关后级单片机在断电的情况下,CH340T的3脚和单片机的P3.0(即RXD)引脚连在一起,有电流会通过这个引脚流入后级电路并且给后级的电容充电,造成后级有一定幅度的电压,这个电压值虽然只有两三伏左右,但是可能会影响到我们的冷启动。加了二极管后,一方面不影响通信,另外一个方面还可以消除这种问题。这个地方可以暂时作为了解,大家如果自己做这块电路,可以参考一下。 |








