剩余电流动作保护装置的结构原理
时间:2023-03-13来源:佚名
|
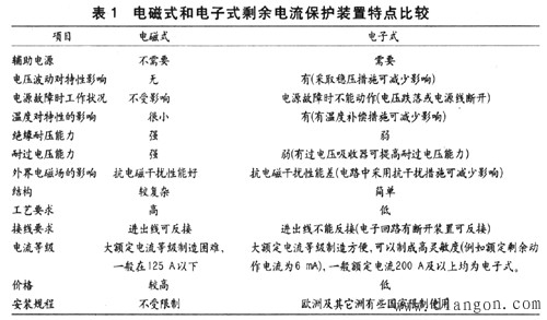
剩余电流动作保护装置的结构原理如图1所示。其结构一般包括W--检测元件(剩余电流互感器)、A--判别元件(剩余电流脱机器)、B--执行元件(机械开关电器或报警装置)、T--试验装置和E--电子信号放大器(电子式)等部分。 检测元件用来检测线路中的剩余电流,判别元件把检测剩余电流与预定值相比较,当剩余电流达到或超过预定值时,发出一个脱扣信号,使执行元件断开电路或驱动报警信号。 ![]() 1 剩余电流保护装置的工作原理 在正常情况下,电路中没有发生人身电击、设备漏电或接地故障时,剩余电流保护装置通过电流互感器一次侧电路的电流矢量和等于零,即 IL1 IL2 IL3 IN = 0 则电流IL1、IL2、IL3和IN在电流互感器中产生磁通的矢量和等于零,即 ΦL1 ΦL2 ΦL3 ΦN = 0 这样在电流互感器的二次线圈中没有感应电压输出,因此剩余电流保护装置保持正常供电。 当电路中发生人身电击、设备漏电、故障接地时,通过设备接地电阻RA有一个接地电流 IN 流过,则通过互感器电流的矢量和不等于零,为 IL1 IL2 IL3 IN≠0 剩余电流互感器中产生磁通矢量和也不等于零,即 ΦL1 ΦL2 ΦL3 ΦN≠0 互感器二次回路中有一个感应电压输出,此电压直接或通过电子信号放大器施加在脱扣线圈上,产生一个工作电流。二次回路的感应电压输出随着故障电流的增大而增大,当接地故障电流达到额定值时,脱扣线圈中的电流足以推动脱扣机构动作,使主开关断开电路,或使报警装置发出报警信号。 剩余电流互感器二次回路输出信号比较小,一般小于1mVA。要直接推动剩余电流脱扣器动作,脱扣器需要很高的动作灵敏度,要求其动作功耗在mVA级,这种剩余电流脱扣器一般采用释放式的电磁结构,结构复杂、工艺要求较高。互感器二次回路的输出信号,也可以通过一个电子放大器后,施加到脱扣器上,这种情况下对脱扣器的灵敏度要求较低,可以采用拍合式的电磁铁或螺管电磁铁,结构简单、工艺要求较低。前者在执行剩余电流保护功能时不需要工作电源,一般称为动作持性与电源电压无关的剩余电流保护装置(也称电磁式剩余电流保护装置),后者称为动作持性与电源电压有关的剩余电流保护装置(也称电子式剩余电流保护装置),电磁式与电子式剩余电流保护装置的原理图见图2。 ![]() 2 剩余电流保护装置的结构 剩余电流保护装置的主要元器件的结构及功能如下。 2.1 剩余电流互感器 剩余电流互感器是一个检测元件,它的主要功能是把一次回路检测到的剩余电流 I1 变换成二次回路的输出电压 E2 、E2 施加到剩余电流脱扣器的脱扣线圈上,推动脱扣器动作,或通过信号放大装置,将信号放大以后施加到脱扣线圈上,使脱扣器动作。 剩余电流互感器是剩余电流保护装置的一个重要元件,其工作性能优劣将直接影响剩余电流保护装置的性能和工作可靠性。剩余电流保护装置的电流互感器一般采用空心式的环形互感器,即主电路的导线(一次回路导线N1)从互感器中间穿过,二次回路导线(N2)缠绕在环形铁心上,通过互感器的铁心实现一次回路和二次回路之间的电磁耦合。 2.2 脱扣器 剩余电流保护装置的脱扣器是一个判别元件,用它来判别剩余电流是否达到预定值,从而确定剩余电流保护装置是否应该动作。动作功能与电源电压无关的剩余电流保护装置,采用灵敏度较高的释放式脱扣器,动作功能与电源电压有关的剩余电流保护装置采用拍合式脱扣器或螺管电磁铁。 2.3 信号放大装置 剩余电流互感器二次回路的输出功率很小,一般仅达到mVA的等级。在剩余电流互感器和脱扣器之间增加一个信号放大装置,不仅可以降低对脱扣器的灵敏度要求,而且可以减少对剩余电流互感器输出信号要求,减轻互感器的负担,从而可以大大地缩小互感器的重量和体积,使剩余电流保护装置的成本大大降低。信号放大装置一般采用电子式放大器。 2.4 执行元件 根据剩余电流保护装置的功能不同,执行元件也不同。对剩余电流断路器,其执行元件是一个可开断主电路的机械开关电器。对剩余电流继电器,其执行元件一般是一对或几对控制触头,输出机械开闭信号。 剩余电流断路器有整体式和组合式。整体式装置其检测、判别和执行元件在一个壳体内,或由剩余电流元件模块与断路器接装而成。组合式剩余电流断路器常采用剩余电流继电器与交流接触器或断路器组装而成,剩余电流继电器的输出触头控制线圈或断路器分励脱扣器,从而控制主电路的接通和分断。 剩余电流继电器的输出触头执行元件,通过控制可视报警或声音报警装置的电路,可以组成剩余电流报警装置。 3 电子式和电磁式剩余电流保护装置的比较 电磁式剩余电流保护装置的检测装置,其感应电压没有经过放大,直接推动脱扣器动作,因而不需要辅助电源。而电子式剩余电流保护装置,感应电压经过电子放大线路放大,然后推动脱扣器动作,因而需要对电子放大线路及脱扣器供电,才能正常工作。由于工作原理不一样,所以两者在工作可靠性、受环境的影响、制造成本方面有较大差别。电磁式和电子式剩余电流保护装置的比较见表1。 ![]() |











