中小型三相异步电动机由定子、转子、轴承、底座等组成,电动机用自带风扇冷却。
电动机转子工作时承受各种应力,容易出现故障,如动不平衡、安装不对中、异步断条、转子偏心、转子弯曲、轴系零件磨损松动等故障。轴承作为转子的支撑部件,转子的多数故障都是以轴承振动大,发热变形等形式反映出来,所以轴承是电动机诊断和维修的重要部件之一。
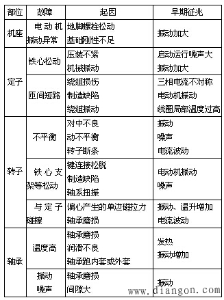
一、三相异步电机的常见故障起因与征兆(见表1)
表 1

二、电动机振动的测量
1.测量位置的选取
振动不仅与交变力有关,而且和该测点的结构导纳有关(加速度导纳、速度导纳、位移导纳)。
ISO2373标准规定了六个测点位置,如图1。

振动测量是在机器表面进行,正确选取测点位置十分重要,否则可导致错判误判。测点的选取应使传递路径最短,测点刚度最大,以使结构导纳最大,并且每次测量位置必须相同,尽量避免结构导纳不同对测量结果的影响。
2.振动参量的选取
由于有效值、峰值、峭度、频带能量等每个特征参数仅对设备的某种状态敏感,所以一般同时采用多种特征参数进行监测和诊断。
三、电动机振动异常的识别
1.定转子异常引起的电磁振动
电机运行时,定子和转子的磁场相互作用,当定子三相磁场不对称、定转子间气隙不均匀、回路电气不平衡时,将产生较大的电磁力不平衡而引起电动机异常振动。
定子电磁振动异常的主要原因有三相电压不平衡、电机缺相运行、三相直阻超差和定子铁芯线圈松动等,气隙不均匀又分为动态和静态两种,转子回路电气不平衡主要是指转子断条或绕线式转子线圈不平衡。
电磁振动的特征是:(1)切断电源,振动立即消失;(2)定子电磁振动和静态气隙不均匀的振动频率为电源频率的二倍,动态气隙不均匀和转子异常时振动频率既可能是电源频率也可能是电机转频;(3)电机负载增加时,振动随之增加;(4)动态气隙不均匀时,电磁振动以1 /2sf0为周期脉动,电机发出与脉动节拍相一致的电磁噪声;(5)转子异常引起的电磁振动,在基频的两边会出现±2sf的边频。
2.不平衡
转子动不平衡或转子轴弯曲引起电机振动异常。其振动特点为:(1)振动频率与转频相同,即振动存在较大的工频成分;(2)振动值随电机转速的增大而增大,但与电机负载无关;(3)振动值以径向为主,轴向值很小;(4)谱图中一般不含工频的高次谐波,不平衡的振动方向主要在径向;轴弯曲则在轴向引起大的干扰力。实际上,由于轴承在水平和垂直方向上刚度不同,因此在不同方向上的振动强度表现也不同。由于水平方向刚度较小,振动幅值就较大,故轴心轨迹亦表现为椭圆。
3.不对中
旋转机械70%~75%的振动是不对中引起的。
不对中振动的特点:(1)在二倍频处有大的能量分布;(2)随着不对中程度的增加,产生很大的轴向振动分量;(3)联轴器两侧振动的相位关系是180° 30°;(4)二倍频处的幅值大于工频处的50%时意味不对中程度已加剧。
4.机械松动
引起松动的常见原因有螺母松动、螺栓断裂、轴颈磨损乃至装配了不合格零件。具有松动故障的典型频谱特征是以工频为基频的各次谐波,谱图中常可看到l0X。国外有人认为,若3X处峰值最大,是轴和轴承间有松动,若4X处有峰值,表明轴承本身松动。
5.滚动轴承故障
主要表现形式是中小型电动机多采用滚动轴承,以球轴承和短圆柱滚子轴承为主。由于电动机品牌繁杂,结构各异,工作状况复杂,而检修现场无法准确测量电动机轴承及其相关配合的尺寸,给准确判断故障原因造成困难。
滚动轴承故障造成的振动在径向和轴向都有表现。轴承严重缺油或损坏引起不正常振动是最为普遍的故障之一,主要通过听轴承声音和测量油盖部位的温度来判断,测量轴承部位振动加速度值也有一定的效果。
振动加速度主要反映滚动轴承润滑及滚动体和滚道的损坏情况。当轴承严重缺油或轴承内部存在疲劳剥落等缺陷时,由滚动体或损坏点的冲击引起的振动频率较高。通过分析炼油厂各装置220~280kW高压电动机的状态监测数据,得出以下结论:一般运行良好的电机其低频值在3.0m/s2以下,高频值在15.0m/s2左右;当轴承缺油时,低频值会上升至5.0m/s2左右,需要改善润滑,而高频值大于20.0M/S2时需注意观察;当高频值大于30.0m/s2时即表明该轴承存在较明显的缺陷;当高频值大于50.0m/s2时,表明该轴承已损坏,须对电动机进行解体检修。
对轴承具体损坏部位的判断还需要使用频谱分析法,对轴承的特征频率进行分析。
6.地脚松动或基础刚性不足
若设备在垂直方向振动强烈且成分主要为工频,说明设备的支承系统有问题,如基础刚度不足、松动;机体变形、结构薄弱;轴瓦下部虚等致使设备在垂直方向承载能力不足。当电机机座地脚螺栓松动或机座刚度不足时,电机在固有频率接近2f的频率范围发生共振。
机泵基础松动时,电机座、机泵底座和水泥基础接合面两侧的振动幅值有较大突变,由于常常是个别螺栓松动,造成电机水平方向上的刚度大幅度降低,故水平振动值较大,甚至超标,而垂直方向振动值较小。电机基础刚性不足时其振动的显著特点是从刚性基础底端到最上部,其振动值呈梯度变化,即越往上振动值越大。