二次回路图常见的绘制方法有两种:
1、二次元件和设备,用集中和半集中表示法画出;
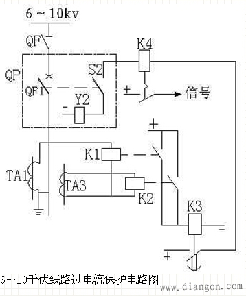
用集中表示法能比较直观而清楚的说明保护装置的工作原理,而且图中将二次电路和有关的一次部分画在一起,所以这种电路图能给阅读者建立一个明确的整体概念。但是当二次电路图较复杂时不很清晰,故这种电路图仅用于简单的电路中。

2、二次元件和设备用分散表示法画出。
用分散表示法绘制的二次回路图称为展开式回路图。展开式电路图中各二次元件分解为若干部分,按其动作顺序可分为交流电流回路展开图、交流电压回路展开图、直流控制回路和信号回路展开图等几部分。

展开式原理图线条清晰,便于阅读,便于了解整个装置的动作程序和工作原理,尤其在复杂电路中更为突出,故得到广泛应用。
用后一种画法绘制的二次回路图称为展开式回路图。