常用功率放大电路的原理
|
单只三极管输出的功放电路输出小、效率低,日用电器中已很少见。目前常采用的是推挽电路形式。 图1是用耦合变压器的推挽电路原理图。它的特点是三极管静态工作电流接近于零,放大器耗电及少。有信输入时,电路工作电流虽大,但大部分功率都输出到负载上,本身损耗却不大,所以电源利用率较高。这个电路中每只三极管只在信号的半个周期内导通工作,为避免失真,所以采用两只三极管协调工作的方式。图中输入变压器B1的次级有一个接地的中心抽头。在音频信号输入时,B1次级两个大小相等、极性相反的信号分别送到BG1和BG2的发射结。在输入信号的正半周时间里,BG1管因加的是反向偏压而截止,只有BG2能将信号放大,从集电极输出;而在信号负半周,BG1得到正高偏压,能将这半个周期的信号放大输出,而BG2却截止。电路中的两只三极管虽然各自放大了信号的半个同期,但它们的输出电流是分先后通过输出变压器B2的,所以在B2的次级得到的感应电流又能全成一个完整的输出信号。
这个功放电路中,为了解决阻抗匝配和信号相位等问题,输入与输出变压器是不可少的。但是,优质变压器的制作在材料和工艺上都比较困难,它本身总还要消耗一部分能量,降低电路的效率,而且变压器的频率特性不好,使电路对不同频率信号输出很不均匀,会造成失真,所以为了提高功放质量,人们更多地使用无变压器(OTL)功率放大电路。 图2是互补对称推挽功放电路原理图。这里用了两只放大性能相同,而导电极性相反的三极管(称为互补管)。图中BG1是NPN管。放大器输入交流信号的正半周时,对BG1管来说,基极电压为正极性,发射极为负极性,发射结有正向偏压,三极管能够工作。但BG2却因发射结加了反向偏压而截止。因此,信号的正半周由BG1管放大。在信号负半周时,情形正相反,BG2管能够工作,将信号的负半周放大。放大后的信号由两只三极管轮流送出,在扬声器上重新合成完整的信号。
推挽电路中的两只三极管各放大信号的半个周期,这就要求两管放大性能相近(β值相差10%以内),否则放大后的信号两半周期幅度不同,将出现明显失真。交越失真也是推挽电路的特有问题。象上面原理图中的三极管都没有加静态偏流,在输入信号很弱时,三极管放大能力很小,甚至会因发射结不能导通而失去放大作用。这样每当输入信号幅度接近零时,也就是在两只推挽管轮换工作开始和终了的时候,输出信号就不能很好衔接,出现严重失真。为了解决这些问题,在许多实际应用电路中,都要为三极管加上很小的正偏压,使电路既高效又能减小失真。 图3是收音机中常用的功放电路。它的静态工作电流由偏置电阻R8调整,一般两管总静态集电极电流为4~8mA。R10为负反馈电阻,用以减小失真并降低对三极管“配对”要求。为了减小输入信号在R9、R10这两电阻上的损失,它们的阻值都比较小。电容人C7用来改善音质。
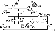
图4是红岩牌电视机伴音功放电路。与原理图3相比,它有下面几处不同:
原理图中用两组电源供电,实际使用上很不方便,这里在负载扬声器上串入一只大容量电容C64。对音频电流来说,C64可以看成是通路。输入信号正半周时,BG13管的输出电流通过扬声器对是C64充电,在它上面产生极性“左正右负”的电压。在信号负半周时,BG13截止,电容C64即通过BG14和扬声器放电,充当了BG14的电源。这样只用一组电源,就能使电路正常工作。 为了减小失真,电路也要为三极管提供静态电流。电阻R73既是前级电压放大管BG12(图中未画出)负载的一部分,又是互补功放管的基极偏流电阻。当BG12的输出电流通过R73,及二极管BG39时,在它们上面产生的电压降即为BG13、BG14两管发射结偏压之和(两管发射极电阻很小,可忽略)。这个电压的大小,决定了互补功放管的工作电流。R73阻值变化或是通过它的前级工作电流变化时,都会影响功放管的工作点,这是在调整时要注意的。 与R73串联的二极管BG39是用来稳定互补管静态工作点的。它是一只硅二极管,电流通过它时在上面产生0.7V左右的电压降。环境温度升高时,二极管的正向电阻降低,两端的电压降也会减小,便使互补管的基极偏压跟着降低,抵消了工作电流因温升而增大的趋势。电阻R74与二极管并联,可防止二极管断路损坏时,功放管因电流过大而烧毁。 电路中,电容C63有着很重要的作用。因为对音频信号来说,电源可以看成是一个通路,所以BG13的集电极和BG14一样是“交流接触地”的。如果没有C63,信号将从基极和集电极之间送入。这种以集电极为输入和输出信号公共端的“共集电极接法”增益较低,不宜用在功放电路中。接进C63以后,它对音频信号也可看为通路,所以输入信号对BG13是通过R72加在基极和发射极上;对BG14则是通过R73、R72加到基极和发射极上。这样,电路就变成了增益高得多的“共发射极接法”,大大提高了输出功率。电阻R71的作用是起隔离作用,不使DG13的集电极与发射极交流短路。 |








