什么是plc功能表图?功能表图的组成和使用规则
时间:2023-03-14来源:佚名
|
1. 什么是功能表图 |
![]() |
|
“步”是控制系统中的一个相对不变的性质,它对应于一个稳定的状态。在功能流程图中步通常表示某个执行元件的状态变化。“步”用矩形框表示,框中的数字是该“步”的编号,编号可以该“步”对应的工步序号,也可以是与该“步”相对应的编程元件。 “初始步”:与系统的初始状态相对应的步,称为“初始步”,是系统的起点。“初始步”用双线方框表示,每一个功能表图都应该有一个“初始步”。 |
![]() |
|
“活动步”:当系统正处于某一步时,该步处于活动状态,称该步为“活动步”。步处于活动时,相应的动作被执行。 “动作”:在功能表图中“步”的右侧加一个矩形框,在框中用简明的文字说明该“步”对应的动作。 一个“步”可以对应一个动作,如下图(a)所示。 一个“步”也可以同时对应多个动作,如图(b)、(c)所示。 |
![]() |
|
“保持型动作”:所谓“保持型动作”,即则该步不活动时继续执行该动作。 “非保持型动作”:所谓“非保持型动作”则指该步不活动时,动作也停止执行。 “有向连线”:功能表图中步的活动状态的顺序进展按有向连线规定的路线和方向进行。活动状态的进展方向习惯上是从上到下或从左至右,在这两个方向有向连线上的箭头可以省略。如果不是上述的方向,应在有向连线上用箭头注明进展方向。 |
|
“转换”:转换是用有向连线上与有向连线垂直的短划线来表示,转换将相邻两步分隔开。步的活动状态的进展是由转换的实现来完成的,并与控制过程的发展相对应。 “转换条件”:转换条件可以用文字语言、布尔代数表达式或图形符号标注在表示转换的短线的旁边。 |
|
3. 功能表图的使用规则 1) 步与步不能直接相连,必须用转移分开; 2) 步与转移、转移与步之间的连线采用有向线段,画功能图的顺序一般是从上向下或从左到右,正常顺序时可以省略箭头,否则必须加箭头。 3) 一个功能图至少应有一个初始步。 4) 只有当某一步前级步都是活动步时,该步才有可能变成活动步。PC开始进入RUN方式时各步均处于“0”状态,因此必须要有初始化信号,将初始步预置为活动步,否则功能表图中永远不会出现活动步,系统将无法工作。 |
|
4. 功能表图的结构形式 单序列结构 单序列由一系列相继激活的步组成,每一步的后面仅接有一个转换,每一个转换的后面只有一个步。 |
![]() |
|
选择性分支
某一步后面不仅有一个转换和相继步,具体执行哪个相继步看哪一个转换率先满足。 |
![]() |
|
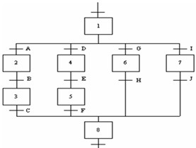
并行序列 当转换条件的实现导致几个序列同时激活时,这些序列称为并行序列。为了强调转换的同步实现,水平连线用双线表示。并行序列结束称为合并,在表示同步的水平双线之下,是转移条件。 |
![]() |
|
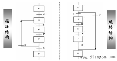
循环和跳转结构 |
![]() |
|
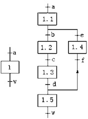
子步 :某一步可以包含一系列“子步”和“转换”,通常这些序列表示整个系统的一个完整的子功能。 子步的使用使系统的设计者在总体设计时容易抓住系统的主要矛盾,用更加简洁的方式表示系统的整体功能和概貌,而不是一开始就陷入某些细节之中。 子步中还可以包含更详细的子步,这使设计方法的逻辑性很强,可以减少设计中的错误,缩短总体设计和查错所需要的时间。 |
![]() |
















