转速、电流双闭环直流调速系统的组成
时间:2023-03-14来源:佚名
|
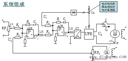
为了实现转速和电流两种负反馈分别起作用,可在系统中设置两个调节器,分别调节转速和电流,即分别引入转速负反馈和电流负反馈。二者之间实行串级联接,即以转速调节器的输出作为电流调节器的输入,再用电流调节器的输出晶闸管触发装置的控制电压,这样两种调节作用就互相配合,相辅相成了,如下图所示。 |
![]() |
| ASR—转速调节器 ACR—电流调节器 TG—测速发电机 TA—电流互感器 V、GT—晶闸管整流、触发装置 |









