电桥法测量阻抗方法
时间:2023-03-14来源:佚名
|
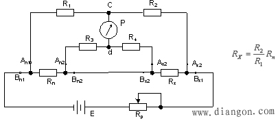
电桥法又称指零法,它利用拾零电路作测量的指示器,工作频率很宽。其优点是能在很大程度上消除或削弱系统误差的影响,精度很高,可达到10-4。 1、电桥的平衡条件
当被测元件为电阻元件时,取ZX=RX,Z2=R2,Z3=R3,Z4=R4,有 ![]() 2、直流电桥与交流电桥 (1)直流双臂电桥
当电桥达到平衡时,IP=0,c、d两点电位相等,此时
1)测量电容时,桥体连接成图下图所示的串联电容电桥(维恩电桥)。被测的电容接在1/2两端,Cx为被测电容的容量,Rx是他的灯效串联电阻。调节桥臂中可调电阻使电桥平衡,此时,根据电桥的平衡条件:ZxZ4=Z2Z3可导出
式中:tanδ——损耗系数,δ是电容器的损耗角。CX、RX、tanδ都可以由面板上读出数值。
|















