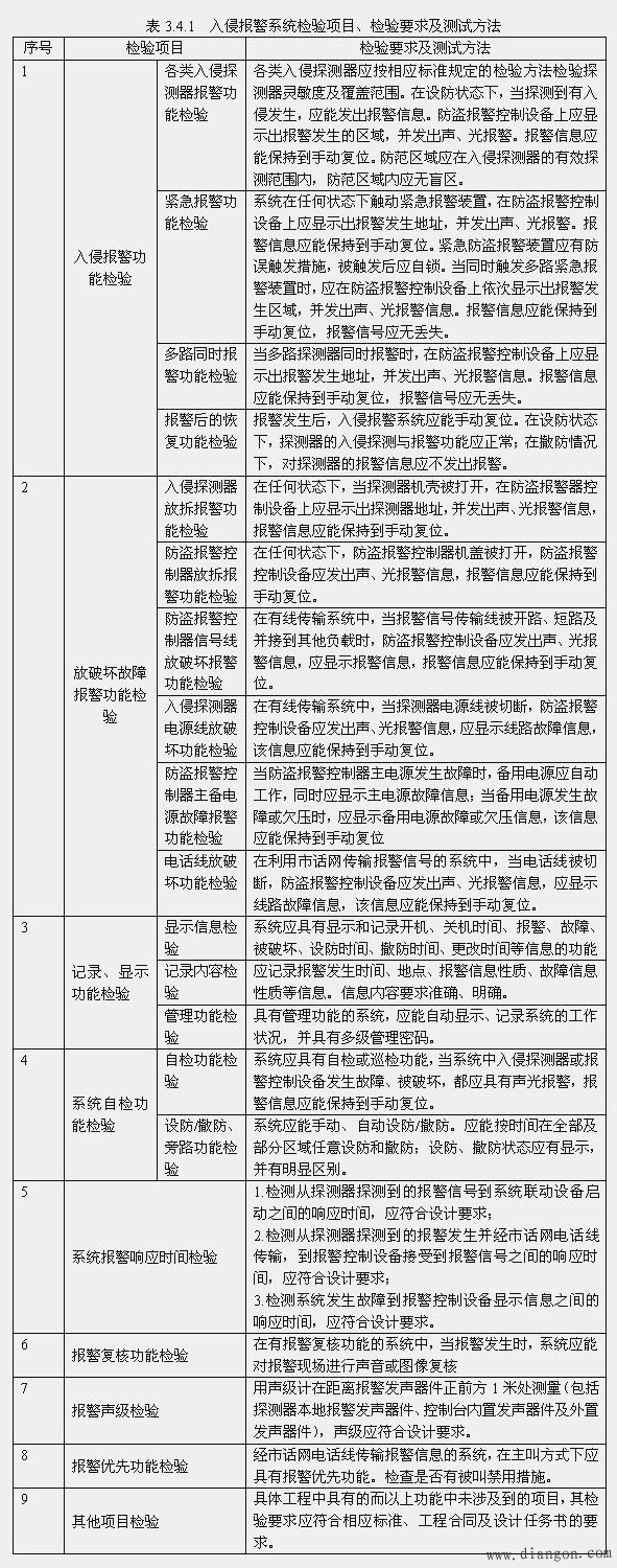
1.入侵报警系统的验收流程 安全防范系统(工程)的验收,主要是根据《条例》和《实施办法》规定,依照《规则》实行。《条例》和《实施办法》属行政法规,《规则》是强制性行业标准,属技术法规范畴,必须强制执行。(GA308—2001《安全防范系统验收规则》和GA / T75—94《安全防范工程程序与要求》详细条款请查询相关文件资料) 《规则》为安全防范系统标准体系之一,是与公安部行业标准GA / T75—94《安全防范工程程序与要求》的配套标准,执行时下列所有被引用标准中的相关条文也应强制执行。 国家标准 GB 50198—1994《民用闭路监视电视系统工程设计规范》 国家标准 GB 50057—1994《建筑防雷设计规范》 国家标准 GB / T16676—1996《银行营业场所安全防范系统设计规范》 国家标准 GB / T16571—1996《文物系统博物馆安全防范系统设计规范》 行业标准 GA / T75—94《安全防范工程程序与要求》 行业标准 GA / T74—2000《安全防范系统通用图形符号》 行业标准 JGJ / T16—94《民用建筑电气设计规范》 《规则》对安全防范系统(工程)的质量验收,提出必须遵循的基本要求。对一、二级工程的验收应严格执行《规则》的主要条款,三级工程的验收参照《规则》可适当简化。三级工程的验收可适当简化,标准中有明确说明的,按规定执行,标准中没有明确说明的,由验收委员会(验收小组)决定并执行简化操作。 (1)工程验收内容 工程验收内容包括:合格性指标、检测方法、检测设备、检测报告、不合格项处理,其中检测报告应包括:检测依据、检测设备、检测结果列表,不合格项处理包括系统基本合格应明确整改内容和措施。将整改结果作为系统检测报告附件,在系统验收时一并提交。系统不合格,必须限期整改。根据不合格的具体情况,确定整改期限,在整改后重新进行检测。 (2)检测机构 检测须由获得国家认可的相关检测机构承担,检测完成后由检测机构按规定格式出具检测报告。 (3)验收 建设方宜委托第三方机构进行;也可交由建设方组织的有关专家、检测机构代表和有关人员参加的验收组进行。 a)验收大纲 验收前,应编制验收大纲,验收大纲由测评机构或验收组提出。 b)验收条件 系统检测报告。 系统运行报告。 (4)文档 在对系统验收时应出具以下技术文档: a) 招标文件; b) 投标文件; c) 合同书; d) 系统工程设计文件; e) 施工组织设计文件; f) 材料设备接收单及合格证及关键产品质量检测报告; g) 工程变更说明文件; h) 隐蔽工程记录(需监理签字); i) 竣工图纸(蓝图); j) 阶段验收报告; k) 测试报告; l) 随机资料(文种不变); m) 系统操作手册; n) 用户使用报告; o) 需有关主管部门审批的系统的许可证; p) 需有关主管部门验收的验收合格证明。 上述文档可根据工程实际需要增减,技术文件和相关资料应做到内容齐全,数量准确无误,文字表达条理清楚,外观整洁,图表清晰,不应有相互矛盾、彼此脱节和错误遗漏等现象。 (5)验收程序 由承建方向建设方提交验收申请;若具备验收条件,建设方组织验收组或委托第三方机构进行验收。 验收组或第三方机构进行验收测试。 验收组或第三方机构向建设方提交测试报告和验收报告。 (6)验收结论 由测评机构或验收组根据验收情况做出验收结论,在各项均合格的情况下验收合格,如有不合格项,则应限期做出整改,直至验收合格 2.入侵报警系统的工程验收 (1)检测内容 1)探测器的盲区检测,防动物功能检测; 2)探测器的防破坏功能检测应包括报警器的防拆报警功能,信号线开路、短路报警功能,电源线被剪的报警功能; 3)探测器灵敏度检测; 4)系统控制功能检测应包括系统的布防、撤防功能,关机报警功能,系统后备电源自动切换功能等; 5)系统通信功能检测应包括报警信息传输、报警响应等功能; 6)现场设备的接入率及完好率测试; 7)系统的联动功能检测应包括报警信号对相关报警现场照明系统的自动触发、对监控摄像机的自动启动、视频安防监视画面的自动调入,相关出入口的自动启闭,录像设备的自动启动等; 8)报警系统管理软件(含电子地图)功能检测; 9)报警信号联网上传功能的检测; 10)报警系统报警事件存储记录的保存时间应满足管理要求。 (2)入侵报警系统检验项目、检验要求及测试方法 入侵报警系统检验项目、检验要求及测试方法应符合表3.4.1的要求。
 (3)入侵报警系统验收的一般要求 1)照正式设计文件和工程检验报告、系统试运行报告,复核系统的报警功能和误、漏报警情况,应符合国家现行标准《入侵报警系统技术要求》GA/T368的规定;对入侵探测器的安装位置、角度、探测范围作步行测试和防拆保护的抽查;抽查室外周界报警探测装置形成的警戒范围,应无盲区。 2)统布防、撤防、旁路和报警显示功能,应符合设计要求。 3)抽测紧急报警响应时间。 4)当有联动要求时,抽查其对应的灯光、摄像机、录像机等联动功能。 5)对于已建成区域性安全防范报警网络的地区,检查系统直接或间接联网的条件。 (4)检查项目 检查项目如表3.4.2所示。
 (5)检查要求 1)检查前的准备 ①要有设备平面布置图、接线图、安装图、系统图以及其他必要的技术文件; ②按设计要求,对照图纸检查设备、探测器等产品的型号、规格、数量、备品备件等; ③检查线路、施工测试记录(如绝缘电阻等)应符合要求。 2)检查探测器独立防拆保护功能; 3)检查探测器的安装角度、探测范围,并进行步行测试(步行指示灯测试后应关闭),检查室外周界报警探测装置形成的警戒范围有无盲区; 4)检查报警控制器的自检功能、编程功能、布撤防和旁路功能以及报警发生时的声光显示与记录功能; 5)当有报警联动要求时,检查报警后对应的灯光、摄像机、录像机等相关设备的联动功能; 6)对已建成区域性公共安全防范报警网的地区,检查系统是否具备直接或间接联网功能; 7)检查系统与计算机集成系统的联网接口,以及系统对防盗、防入侵报警的集中管理和控制功能; 8)系统应能按时间、按区域(部位)任意编程,设防或撤防; 9)系统应能显示报警时间、部位,并能记录及提供联动电视监控、灯光等控制接口信号; 10)测试紧急按钮到控制器的直接响应时间一般不大于1s,到系统微处理器的响应时间一般为3s以内; 11)紧急按钮通过市话网至报警中心的响应时间不大于20s(电话线路处于主叫状态),检查报警信号是否优先(即报警优先抢占话路),并有防破坏措施;检查当电话线破坏时系统有否辅助办法与报警中心联系; 12)检查系统的主电源和备用电源,其容量应分别符合相关标准的要求。在备用电源连续充、放电3次后,主电源和备用电源能自动切换; 13)检查报警系统的可靠性应满足相关标准及设计技术要求; 14)探测器抽检的数量应不低于10%,探测器数据少于10台时至少检测3台,或全部检测;被抽检设备的合格率为90%时为合格;系统功能和联动功能全部检测,合格率为100%时为合格。 3.系统移交 安全防范系统(工程)验收工作完成后,接着是系统移交,单从系统验收角度来说,系统移交并不包含在验收范围内,为了体现安全防范系统(工程)重建设、重管理、重实效的根本宗旨,系统移交就显出其重要性。 (1)系统竣工图纸资料归档要求: 1) 提供符合规定的全套竣工图纸资料; 2) 提供的全套竣工图纸资料应附验收结论(含验收机构人员名单); 3) 以上所有资料要求一式三份,一份提供由公安技防办存档、一份移交由建设单位存档、一份由施工单位归档。 (2)系统竣工图纸资料修改、整理归档要求: 1) 对于系统竣工验收提出整改要求,经落实整改后,提供经整改、校对、整理并符合规定的全套竣工图纸资料; 2) 提供整改的全套竣工图纸资料应附验收结论(含验收机构人员名单); 3) 以上所有经整改完善的资料要求一式三份,一份提供由公安技防办存档、一份移交由建设单位存档、一份由施工单位归档。 (3)系统移交的同时,建设单位或使用单位应确定专人负责系统的操作和维护,并建立相应的系统操作、保养、管理等制度;设计、施工单位应建立、落实维修等售后服务制度。 (4)系统建设使用、设计、施工等各方及其人员应遵守国家保密规定并知密度控制在最小范围。
|