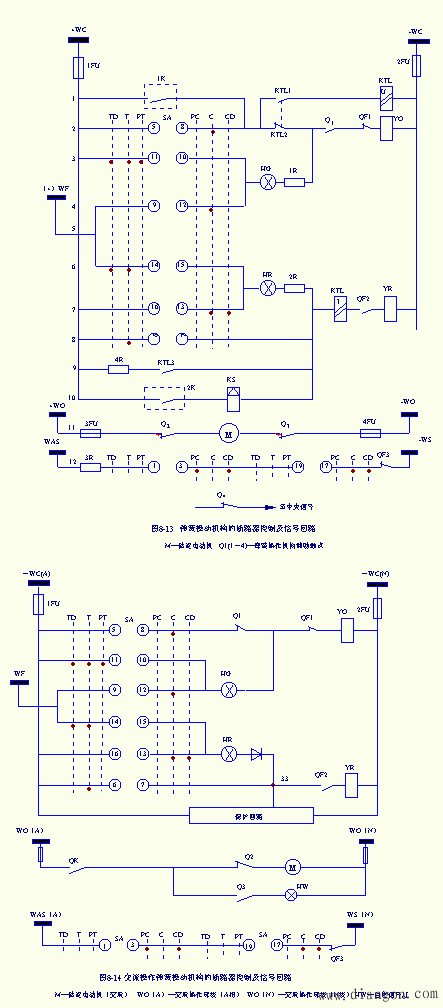
弹簧操动机构的断路器控制回路

时间:2023-03-14来源:佚名
弹簧操动机构有使用交流操作电源和直流操作电源两种。
1.直流操作电源的弹簧操动机构的断路器控制回路
2.交流操作电源的弹簧操动机构的断路器控制回路

弹簧操动机构的断路器控制回路

    相关阅读

    电流、电压升高会导致电表加速?新电表真的让电费飞涨?

    一位蔬菜商店的张先生说:之前他家的电费一般在240—270之间,自从换了智能电表,一个月电费600 ,比之前翻了一倍。还有一位李师傅说:5瓦的灯泡要5度电一天... 电费的飙升使得很多...
    2023-06-27
    电流、电压升高会导致电表加速?新电表真的让电费飞涨?

    振荡电路的工作原理和振荡条件

    不需要外加信号就能自动地把直流电能转换成具有一定振幅和一定频率的交流信号的电路就称为振荡电路或振荡器。这种现象也叫做自激振荡。或者说,能够产生交流信号的电路就叫做...
    2023-06-01
    振荡电路的工作原理和振荡条件

    ☞什么是正序电流和负序电流和零序电流?

    当前世界上的交流电力系统一般都是ABC三相的,而电力系统的正序,负序,零序分量便是根据ABC三相的顺序来定的。 正序:A相领先B相120度,B相领先C相120度,C相领先A相120度。 负序:...
    2023-06-27
    ☞什么是正序电流和负序电流和零序电流?

    单相交流电的计算方法,让我们重温一下

    正弦交流电的波形及相量图如图1所示。 图1 正弦交流电的波形及相量图 频率 角频率 ω =2πf 式中 f ——频率,Hz; ω ——角频率,rad/s; T ——周期,s。 有效值与最大值的关系: 相位...
    2023-06-13
    单相交流电的计算方法,让我们重温一下

    涨知识|日本电工布线是怎样的?

    作为一名电工,照明布线是最常见的工作之一,布线时所用到的材料也有多种选择。今天,从一位在日本工作的华人电工朋友那里学到了不少知识,下面就介绍给大家一下日本电工在室...
    2023-06-11

    热销商品

    加厚abs安全帽电工建筑工地程施工领导监理透气防砸头盔可印字V型

    这款加厚ABS安全帽专为电工、建筑工地施工人员、领导及监理设计,采用高强度ABS工程塑料,抗冲击、防砸性能优异,有效保障头部安全。帽体加厚设计,增强耐用性与防护等级...
    5.8

    水口钳高硬度模型剪钳电子钳工业级口水剪斜嘴钳偏口斜口专用钳子

    水口钳高硬度模型剪钳是一款工业级精密工具,专为电子、模型制作及精细作业设计。采用优质高碳钢材质,经热处理工艺打造,具备卓越的硬度和耐磨性,可轻松剪切金属引脚、...
    4.8

    170电子剪钳II 如意斜口钳 工业斜嘴钳水口钳 模型剪塑胶钳尖嘴钳

    170电子剪钳II如意斜口钳是一款专业级精密工具,集工业斜嘴钳、水口钳、模型剪、塑胶钳与尖嘴钳功能于一体,适用于电子维修、模型制作、手工艺及精密作业。其采用优...
    4.5

    安全帽国标工地加厚施工领导透气安全头盔建筑工程监理免费印字

    本款安全帽严格遵循国家GB 2811-2019标准,专为建筑工程、工地施工及监理人员设计。采用高强度ABS工程塑料,加厚壳体有效抗冲击,保障头部安全。帽体轻盈透气,内置可调...
    10

    包邮三角型简易螺丝刀三角十字螺丝刀螺丝批改锥起子五金工具5mm

    这款5mm三角型简易螺丝刀,专为拧紧或拆卸三角形螺丝设计,适用于电子维修、家电维护及精密仪器装配等场景。采用优质合金钢材质,刀头硬度高、耐磨损,确保长久使用不变...
    3.64

    网站栏目