电动机保护器的安装步骤如下: 1、根据安装部位要求方式和保护功能的需要,合理选择电动机保护器型号及其各项保护动作参数设置; 2、按产品使用说明书要求正确安装,应按各接线端子用途正确无误连接,工作电源应接在控制回路前,并注意标称电压与实际电压相符合; 3、电动机保护器配用电流变比互感器时,若设备现场或控制室需电流表显示时,最好另配一个电流互感器,不然对配带电流表的那相电流显示会有影响; 4、安装分体式的保护器不要将不同编号的配套互感器和显示部分共同使用; 5、可以按用户要求改进,模拟量4-20毫安接口输出量应与连接设备相匹配使用; 6、正确接地,低压系统为TN-C保护系统时,保护器负载侧的设备的接地保护线必须改为按TT系统的独立保护接地,中性线不得重复接地,不得作为保护线。
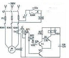
 电动机保护工作原理: 电动机保护器其实就是经典的电机星三角启动方式,主要是保护热继电器,若使用热继电器对大型电机作保护,就会使大电线出现断点,也就是进出热继电器的螺丝接线问题,容易出现发热点和故障点。如果不用熔断器和热继电器,而采用电机综合保护器来实现,因为保护器是穿心式,就可以减少大电线的断点,从而减少发热点和故障点。 使用电动机保护器时必须注意控制线路的接线问题,以确保机器的正常运行,它可以代替断路器、接触器、热继电器、熔断器等低压电器的一项产品。
|