焊料与助焊剂的选用
时间:2023-03-14来源:佚名
|
焊料与助焊剂都是焊接中不可缺少的材料,合理选用焊料和助焊剂,是确保焊接质量的重要环节。
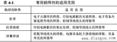
1.焊料的选用 焊料的作用是将被焊接的导线或其他金属件牢固地连接在一起。焊料是一种导电性良好的低熔点合金,经电烙铁加热后很容易成为液态,附着在被焊接的金属物体上并填满其周围隙缝,冷却后即恢复固态,保证了接点的长期牢固和导电良好。焊料有锡铅焊料、银焊料、铜焊料等种类,锡铅焊料在一般电工作业中应用较多。焊料可加工成条状、块状或丝状等。焊锡丝,特别是内心灌装有松香粉末(助焊剂)的松香心焊锡丝,由于熔点较低、使用方便,是焊接中的首选焊料。 2.助焊剂的选用 助焊剂的作用是改善焊接性能、增强焊接牢固度。助焊剂能够去除金属表面的氧化物并防止其继续氧化,增强焊料与金属表面的活性从而增加浸润能力和附着力。助焊剂有强酸性焊剂、弱酸性焊剂、中性焊剂等种类。电工常用助焊剂有松香、松香溶液、焊膏焊油等,其适用范围如表所示,可根据不同的焊接对象合理选用。焊膏焊油等具有一定的腐蚀性,不可用于焊接电子元器件和电路板,焊接完毕应将焊接处残留的焊膏焊油等擦拭干净。 元器件引脚镀锡时应选用松香作助焊剂。印制电路板上已涂有松香溶液的,元器件焊入时不必再用助焊剂。
|









