闭环调速系统的组成及静特性
时间:2023-03-14来源:佚名
|
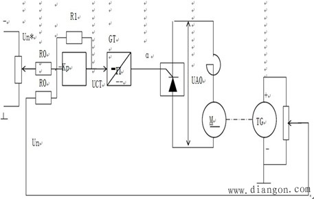
1.组成 在开环系统的基础上,引入速度负反馈,加上放大器,构成转速负反馈直流调速系统: |
![]() |
| 假定: 1)忽略各种非线性因素,假定系统中各环节的输入输出关系都是线性的 2)忽略控制电源和电位器的内阻 2.转速负反馈直流调速系统中各量定义及各环节的稳态 关系如下: Un*给定 Un速度反馈 △Un放大器输入 UCT放大器输出 Udo整流输出 Udo=2.34U2COSα≈KsUCT, Ks晶闸管整流环节放大倍数 Un=αn α测速反馈指数 |
![]() |
![]() |
| 3.静特性 按各环节关系式,消去中间变量,整理后即得转速负反馈闭环直流调速系统的静特性方程式 |
![]() |
| 式中K为闭环系统的开环放大系数(增益) K=KpKsα/Ce |











