转速、电流双闭环直流调速系统及其静特性

时间:2023-03-14来源:佚名
一、问题的提出 (单闭环调速系统的缺点)
设计的调节器的动态参数,难以保证两种调节过程都具有良好的动态品质。用 一个调节器综合了多种信号,各参数间相互影响。完成两种任务:正常负载时实现转速调节;电流超过临界值时,进行电流调节。
对扰动的抑制能力差:环内的任何扰动,只有等到转速出现偏差才能进行调节,因而转速动态降落Δn大。
电流截止负反馈环节来限制起动电流,不能充分利用电动机的过载能力获得最快的动态响应。起动过程中要等到电枢电流上升到 时,截流负反馈起作用又把电流压了下来,仅靠强烈的负反馈作用限制电流的冲击,其性能还不很令人满意(起动过程长)。
理想起动过程应该在过渡过程中始终保持电流(转矩)为允许的最大值,使电力拖动系统尽可能用最大的加速度起动,达到稳态转速后,又让电流立即降低下来,使转矩马上与负载相平衡,立即转入稳态运行 。
理想起动过程波形如右图所示。根据电力拖动系统的运动方程:Jdω/dt=Te-Tl=Cm(Id-Il),动态时要控制n,就必须控制T,也即Id。这时,起动电流呈方形波,转速按线性增长。这是在最大电流(转矩)受限制时调速系统所能获得的最快的起动过程。

转速、电流双闭环直流调速系统及其静特性
理想的快速起动过程

解决思路
为了实现在最大电流允许条件下的最快起动,关键是要获得一段使电流保持为最大值Idm 的恒流过程,即对电流进行控制。
① 按照反馈控制规律,采用某个物理量的负反馈就可以保持该量基本不变,那么,采用电流负反馈应该能够得到近似的恒流过程。
② 当系统进入稳态时,有Te =Tl ,即Id =Il ,这时,Jdω/dt = 0,电机稳速。
◎对控制系统的要求:
(1)起动过程中,只有电流负反馈,实现最大电流起动,没有转速负反 馈。
(2)达到稳态转速时,电流立即降为稳态运行值。这时转速负反馈起作用。
怎样才能做到这种既存在转速和电流两种负反馈,又使它们只能分别在不同的阶段里起作用?只用一个调节器时不可能的,必须用两个调节器分别调节n和I,构成转速电流双闭环调节系统。
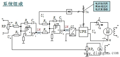
二、转速、电流双闭环直流调速系统的组成
为了实现转速和电流两种负反馈分别起作用,可在系统中设置两个调节器,分别调节转速和电流,即分别引入转速负反馈和电流负反馈。二者之间实行串级联接,即以转速调节器的输出作为电流调节器的输入,再用电流调节器的输出晶闸管触发装置的控制电压,这样两种调节作用就互相配合,相辅相成了,如下图所示。

转速、电流双闭环直流调速系统及其静特性
ASR—转速调节器 ACR—电流调节器 TG—测速发电机
TA—电流互感器 V、GT—晶闸管整流、触发装置
三、稳态结构图和静特性
1.系统稳态结构框图
转速、电流双闭环直流调速系统及其静特性

2. 系统静特性
① ASR不饱和
这是ACR也不饱和,稳态时两个调节器的输入ΔU=0。ΔU n=0(转速无静差),ΔU i=0(电流无静差)。即

转速、电流双闭环直流调速系统及其静特性
转速、电流双闭环直流调速系统及其静特性n0为理想空载转速
转速、电流双闭环直流调速系统及其静特性ASR不饱和转速、电流双闭环直流调速系统及其静特性运行段为一水平的直线
转速、电流双闭环直流调速系统及其静特性直线为 转速、电流双闭环直流调速系统及其静特性

即静特性的n0-A段(水平段)
静特性

转速、电流双闭环直流调速系统及其静特性

② ASR饱和
ASR饱和:a. U*n 起动,n=0
b. U*n↓= 0,ASR输入只剩Un(负饱和)
c. n =0 堵转转速、电流双闭环直流调速系统及其静特性
ASR 饱和,转速外环开环。稳态时,ASR输出:
U*im=βI dm,(与n无关)
即静特性的A-B段,系统获得一很好的下垂特性
此时系统变成一个电流无静差单闭环调速系统。这一特性正好适合理想快速起动过程对I d的要求。
四、各变量的稳态工作点和稳态参数计算
1. 稳态工作点
双闭环调速系统在稳态工作中,当两个调节器都不饱和(ΔU=0)时,各变量之间有下列关系:
系统在稳态平衡
点(C点)运行 n=n0, Id=Idl

转速、电流双闭环直流调速系统及其静特性
上式表明:转速 n 是由
转速、电流双闭环直流调速系统及其静特性
给定电压U*n决定的。
转速、电流双闭环直流调速系统及其静特性
表明:U*i(ASR的输出)由负载电流 I dL 决定。
转速、电流双闭环直流调速系统及其静特性
表明:控制电压 Uct 的大小则同时取决于 n 和 I d,或者说,同时取决于U*n 和 IdL。
以上各式说明:稳态时,PI调节器输出量与输入无关,而是由它后面环节的需要决定的。后面需要PI调节器提供多么大的输出值,它就能提供多少,直到饱和为止。它不同于P调节器的特点。比例环节的输出量总是正比于其输入量。
2. 稳态参数(α 和β )计算:
由于系统无静差,稳态时,PI调节器的输入电压为0(ΔU=0),给定电压与反馈电压相等。
(1)电流环的β
ΔU i=0 , U*im=βI dm
转速、电流双闭环直流调速系统及其静特性
电流反馈系数
首先确定I dm(电机的过载能力、机械承受冲击力)。然后,可以选择U*im(ASR的输出限幅值),求出β 。或选择β,求U* im 。
(2)转速环的α
转速、电流双闭环直流调速系统及其静特性
转速反馈系数
转速、电流双闭环直流调速系统及其静特性
n max —电动机调压时的最高转速。
U* nm —根据运算放大器允许输入电压和稳压电源的情况选定,稳压电源要留有余量。
注:双闭环调速系统的稳态参数计算与单闭环有静差系统(根据D 和 S )完全不同。

    相关阅读

    电压低空调带不起来怎么办

    夏天到了,家庭里选择使用空调的人越来越多了,因为空调可以带给我们非常舒适的温度。但是在使用空调的前提下,还会存在着许多的问题,比如空调的清洁。还有空调电压不够 怎么...
    2023-01-08
    电压低空调带不起来怎么办

    三菱PLC控制系统设计中节省输入/输出点的技巧

    在工程设计中常常会遇到控制系统信号太多而plc 输入点不够用的情况,而增加硬件则需要追加投资。如何利用现有设备处理尽可能多的数据点是一个值得我们探讨的问题。 (1)减少所...
    2023-03-21

    如何对电缆线路进行绝缘电阻与耐压试验

    对电缆线路进行绝缘电阻与耐压试验的方法如下: (1) 绝缘电阻的检测。对于 1kV 及以上的电缆,可用 2500V 绝缘电阻表测其绝缘电阻。各种电压级的电缆最小绝缘电阻如表 1 所列。 表...
    2023-03-09

    一例简单的混凝土搅拌机线路

    锥型JZ350型搅拌机线路如下图,其工作原理是当把水泥、砂子、石子配好料后,操作人员按下按钮2SBF,2KMF接触器线圈得电吸合,使上料卷扬电动机2M正转,料斗送料起升。当上升到一定...
    2022-12-12
    一例简单的混凝土搅拌机线路

    电子变压器(开关稳压电源)工作原理图

    电子 变压器就是开关稳压电源 。它实际上就是一种逆变器。首先把交流电变为直流电,然后用电子元件组成一个振荡器直流电变为高频交流电。通过开关变压器输出所需要的电压然后...
    2023-03-19
    电子变压器(开关稳压电源)工作原理图

    热销商品

    加厚abs安全帽电工建筑工地程施工领导监理透气防砸头盔可印字V型

    这款加厚ABS安全帽专为电工、建筑工地施工人员、领导及监理设计,采用高强度ABS工程塑料,抗冲击、防砸性能优异,有效保障头部安全。帽体加厚设计,增强耐用性与防护等级...
    5.8

    水口钳高硬度模型剪钳电子钳工业级口水剪斜嘴钳偏口斜口专用钳子

    水口钳高硬度模型剪钳是一款工业级精密工具,专为电子、模型制作及精细作业设计。采用优质高碳钢材质,经热处理工艺打造,具备卓越的硬度和耐磨性,可轻松剪切金属引脚、...
    4.8

    170电子剪钳II 如意斜口钳 工业斜嘴钳水口钳 模型剪塑胶钳尖嘴钳

    170电子剪钳II如意斜口钳是一款专业级精密工具,集工业斜嘴钳、水口钳、模型剪、塑胶钳与尖嘴钳功能于一体,适用于电子维修、模型制作、手工艺及精密作业。其采用优...
    4.5

    安全帽国标工地加厚施工领导透气安全头盔建筑工程监理免费印字

    本款安全帽严格遵循国家GB 2811-2019标准,专为建筑工程、工地施工及监理人员设计。采用高强度ABS工程塑料,加厚壳体有效抗冲击,保障头部安全。帽体轻盈透气,内置可调...
    10

    包邮三角型简易螺丝刀三角十字螺丝刀螺丝批改锥起子五金工具5mm

    这款5mm三角型简易螺丝刀,专为拧紧或拆卸三角形螺丝设计,适用于电子维修、家电维护及精密仪器装配等场景。采用优质合金钢材质,刀头硬度高、耐磨损,确保长久使用不变...
    3.64

    网站栏目