|
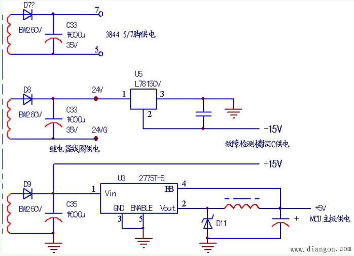
涉及电路如图一所示。该机的正、负15V供电电路,很有特点。看-15V供电电源和24V供电电源,其实是由D8、C33整流滤波电源“裂变”而成的,因两路电源并不共地,而自成回路。上手测量时,发现稳压块7815的输出端与 5V地端直通,吓了一跳,画了画电路,才知道这样用7815,其实也行啊。反正7815的3、2脚是15V的稳定压差,将输出端接地,可不,公共端即是-15V了嘛。但爱默生公司产品这种非经典的巧妙用法,还是有些出乎我的意料之外。
 图一 爱默生EV2000型90kW开关电源部分电路
 图二 D7、D8二极管焊接后一变三现象 好了,闲话少叙。说说检修过程吧。 据用户所说,(二手)变频器放在那里,一直是好的。装机前试了下,还是好的。到现场装机后,就出问题了,开关电源间歇振荡。拆回机器,用户也有相当的检修能力,查了查,实在查不出坏件,就拿到我这里求支援来了。 此种故障,我在《说说开关电源的间歇振荡》帖子子,已经说得很明白了。大概就三方面的原因而已。查了查,确实没有短路元件,但从现象看,应该是D7?(忘了序号了)、C33支路提供的能量不足所致。焊下C33,测量电容值正常,在线测量D7?的正反向电阻或电压降,也是正常的。为3844的7、5脚单独上电DC18V,开关电源工作正常,更验证了我的判断。那么疑点归到D7?上,没有犹豫,果断拿下!再焊下的过程中,嗨,出彩了,如图二所示,D7?中间的小圆疙瘩自动滚了下来,整个元件一变为三。哈哈,就是它了。细看小圆疙瘩两端和引线两端,都发黑氧化了。在线检测时,表笔压实以后,通断正常;松开表笔后,接触不良。上电后,出现断续通断现象,其提供能量不能满足3844正常工作的需求,开关电源就觉着,想干活没有力气,不干活又不好意思。怎么办?间歇振荡吧,先对付着干吧。 该元件的标注型号为CW26CV,在很早以前采用电子射线管的彩电或黑白机上的行输出电路,采用较多,一般用用阻尼管、升压管什么的,外形与此相似。属于高反击快速整流/阻尼二极管,变频器开关电路有用到的,就要警惕了。经年运行以后,易出现接触不良的故障。 无独有偶。用US1G贴片代用后,间歇振荡故障排除。但上电报E019(意为电流检测电路故障),先检查故障检测电路的正、负15V供电,发现-15V仅为零点几伏。拆掉L7815CV后,测其输入端24V正常。故障原因很明显,在-15V负载电路或稳压块本身。另用15V电源供检测电路,检测电路工作正常,工作电流仅为10mA级。判断稳压块损坏,更换后,故障依旧。此时整流滤波后24V变为1.3V。拆下稳压块,电压就有,安上稳压块,电压就无。这下判断是D8、C33电路带载能力不行,有了D7?的经历,果断焊下D8,嗨,D8在焊下电路的过程中,又是一分为三了。 不用说了,故障排除。都是CW26CV二极管干的好事啊。 顺带说一下,EV2000操作面板型号为F1A452GZ1(内部电路不带MCU);TD2000型操作面板型号为F1452GZ1(带MCU),如果换错面板,毫无商量显示88888。新机器不会有这种现象,但修旧机器尤其是二手机器时,有时面板搞混,多费不少周折。
|