三相异步电动机的启动控制线路
时间:2023-03-15来源:佚名
|
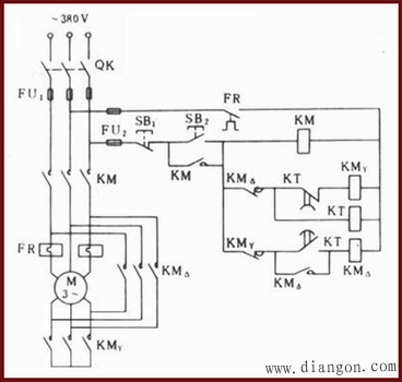
较大容量(大于10kw)的电动机直接启动时,其启动电流大,约为4~7倍的额定电流。过大的启动电流,会对电网产生巨大的冲击,影响同一电网中其它设备的正常工作。所以一般采用减压方式启动。即启动时降低加在电动机定子绕组上的电压,启动后再将电压恢复到额定值,使之能全压运行。 1、三相笼型异步电动机星-三角形(Y-△)启动控制电路 2、Y–D换接起动控制电路
|
|
较大容量(大于10kw)的电动机直接启动时,其启动电流大,约为4~7倍的额定电流。过大的启动电流,会对电网产生巨大的冲击,影响同一电网中其它设备的正常工作。所以一般采用减压方式启动。即启动时降低加在电动机定子绕组上的电压,启动后再将电压恢复到额定值,使之能全压运行。 1、三相笼型异步电动机星-三角形(Y-△)启动控制电路 2、Y–D换接起动控制电路
|








