三相笼型异步电动机的直接起动控制线路
时间:2023-03-15来源:佚名
|
三相笼型电动机具有结构简单、价格便宜、坚固耐用、维修方便等优点,获得广泛应用。笼型异步电动机的起动控制有直接起动与减压起动两种。可根据电源变压器容量、电动机容量、电动机起动频繁程度和电动机拖动的机械设备等来分析是否可以采用直接起动,也可用下面经验公式来确定:
式中,Ist为电动机直接起动时起动电流(A); IN为电动机额定电流(A);S为电源变压器容量(kVA); P为电动机额定功率(kW)。图1 点动控制线路 1、电动机单向点动控制线路 点动是指按下按钮时电动机转动, 松开按钮时电动机停止。 图1为电动机单向点动控制 线路。SB是电动机单向点动的控制按钮
图1 点动控制线路 点动控制的操作及动作过程如下: 首先合上电源开关QS,接通主电路和控制电路的电源。
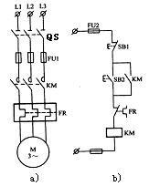
2、电动机单向连续运转控制线路 在各种机械设备上,电动机最常见的一种工作状态是单向连续运转。图2为电动机单向连续运转控制线路,SB1为停止按钮,SB2为起动按钮,FR为热继电器,M为三相异步电动机。
图2 单向连续运转控制线路 以下是电动机单向连续运转控制的操作及动作过程: 首先合上电源开关Q,接通主电路和控制电路的电源。 (1)起动:
当接触器KM常开辅助触头接通后,即使松开按钮SB2仍能保持接触器KM线圈通电,所以此常开辅助触头称为自保持触头。 (2)停止:
|












