计算机的输入/输出通道
时间:2023-03-15来源:佚名
|
在微机控制系统中,为了实现对生产过程的控制,要将对象的各种测量参数,按要求的方式送入微机。微机经过运算、处理后,将结果以数字量的形式输出,此时也要把该输出变换为适合于对生产过程进行控制的量。所以在微机和生产过程之间,必须设置信息的传递和变换的连接通道。该连接通道被称为输入与输出通道,它包括模拟量输入通道、模拟量输出通道、数字量输入通道和数字量输出通道,其组成如图1所示。
图1 输入与输出通道的组成
1.模拟量输入通道
模拟量输入通道一般由信号处理装置、多路转换器、采样保持和A/D转换器等组成。
模拟量输出通道有以下两种基本结构形式。
(1)一个通道设置一个D/A转换器的形式
这种形式是指在微机和通路之间通过独立的接口缓冲器传送信息,这是一种数字保持的方案,如图2所示。
图3 一个通路一个D/A转换器
(2)多个通道共用一个D/A转换器的形式。
3.数字量输入通道
随输入数字信号的类型不同,数字量输入通道的结构也不同。
(1)编码信号
(2)脉冲列
(3)开关信号
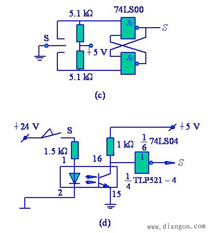
图3画出了几种微机系统中常用的电平转换、滤波、去抖动及光电隔离和继电器隔离电路。
图3 开关量输入电路;
(a)电平转换及滤波器;(b)继电器隔离及电平转换电路;
(c)消除开关二次反跳触发器电路;(d)光电隔离及电平转换电路
图4 开关量输入电路;
(a)电平转换及滤波器;(b)继电器隔离及电平转换电路;
(c)消除开关二次反跳触发器电路;(d)光电隔离及电平转换电路
4.数字量输出通道
数字量输出通道输出的数字信号有三类:二进制编码数字、“1”或“0”的开关信号和脉冲信号。
具体电路可参阅图5。
图6画出了几种开关量输出的具体电路。
图5 一种使用步进电动机串行D/A转换电路
图6开关量输出电路
(a)TTL电平输出(PC900为高速光电隔离电路);
图7开关量输出电路
(b)晶体管开关输出;
图8 开关量输出电路
(c)继电器输出 |








