|
 
Gds是英文Gas Detection System的简称,翻译过来就是气体检测系统,即可燃气体和有毒|气体检测系统。gds可燃气体报警系统,就是可燃气体报警检测系统。 在化工生产装置及辅助设施内不可避免会存在很多可燃气体和有毒|气体释放源。为防止可能产生的人身伤害及火灾爆|炸事故的发生,保障企业安全生产,需在可能泄漏或聚集可燃气体、有毒|气体的地方,设置气体检测报警仪,并将信号上传至显示报警控制单元。当现场存在危险时,可以及时预警。这一整套系统即可燃气体和有毒|气体检测报警系统(以下简称GDS系统)。
gds可燃气体报警系统探测器
由于GDS系统目前仍处于发展中,尚无明确规范,且现有各要求存在相互冲突。如《石油化工可燃气体和有毒|气体检测报警设计规范》(GB50493-2009)中规定“可燃气体和有毒|气体检测报警系统宜独立设置”。但在安监总局116号文《国|家|安|全监管总局关于加强化工安全仪表系统管理的指导意见》中又将GDS系统纳入化工安全仪表系统(SIS系统)中。同时可燃气体探测器又属于*门管理,需要取得CCCF认证。 混乱的要求让设计单位及厂家无所适从,GDS系统需不需独立?GDS系统是否需要SIL认证?GDS系统应如何设计?这些问题目前尚无标准可参考。近期住房城乡建设部公布了新版《石油化工可燃气体和有毒|气体检测报警设计标准》(GBT 50493-2019),标准中对于GDS系统进行了详细解释,下面我们将以新标准条文为依据,对GDS系统的设计和选择进行探讨。
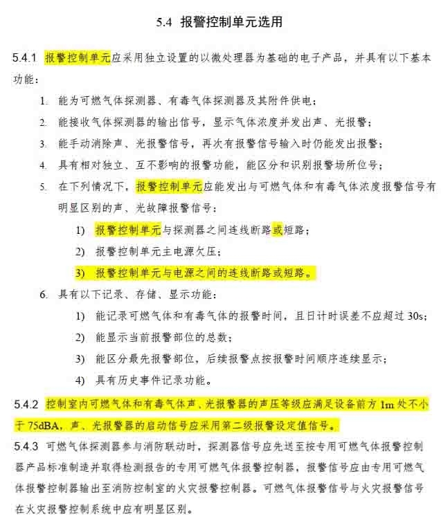
 规定了GDS系统的组成部分,即探测器、报警器和报警控制单元,并不包含联动。
 详细规定了GDS系统的功能要求,GDS规格书中应明确具备以上功能。 山东如特安安防设备有限公司,专注gds可燃气体报警系统10多年,专业生产气体检测报警仪、气体报警控制单元、数据采集模块,可实现现场检测报警、数据实时传输、远程显示报警、历史记录查询等功能。所销售气体报警器均为厂家直接发货,明显的价格优势,完善的售后保障。
|