|

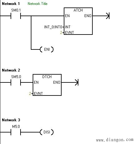
 查表可知,I0.1上升沿产生的中断事件号为2。所以在主程序中用ATCH指令将事件号2和中断程序0连接起来,并全局开中断。程序:
 语句表 LD SM0.1 //首次扫描时 ATCH INT_0 2 //将INT_0 和EVNT2连接 ENI //并全局启用中断 LD SM5.0 //如果检测到I/O错误 DTCH 2 //禁用用于I0.1的上升沿中断 (本网络为选项) LD M5.0 // 当M5.0=1时 DISI //禁用所有的中断 在 plc 控制过程中,经常要求对某些过程信息进行立即处理,以提高系统的响应速度; 或者对某些时限要求较严格的程序进行时间控制处理。由于PLC 周期扫描机制的限制, 需要引入中断功能。中断功能即是:当中断信号到达时,系统就立即停止当前正在执行的 操作,转而去执行相应的中断服务程序,完成之后再继续向下执行被中断的操作。
|