常用刀具材料的种类和特性
时间:2023-03-15来源:佚名
|
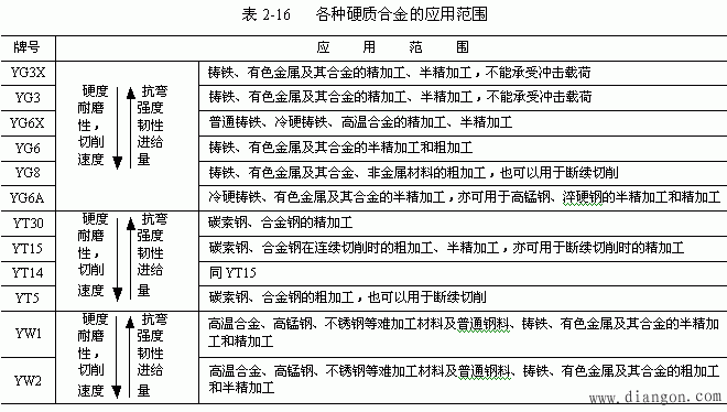
刀具材料种类很多,常用的有工具钢(包括碳素工具钢、合金工具钢和高速钢)、硬质合金、陶瓷、金刚石(天然和人造)和立方氮化硼等。碳素工具钢和合金工具钢,因其耐热性很差,目前仅用于手工工具。下面对高速钢、硬质合金、陶瓷及其它超硬刀具材料进行介绍。 1、高速钢 高速钢是一种加入了较多的钨、钼、铬、钒等合金元素的高合金工具钢。高速钢有很高的强度,抗弯强度为一般硬质合金的2~3倍;韧性也高,比硬质合金高几十倍。高速钢的硬度在63HRC以上,且有较好的耐热性,在切削温度达到500~650°C时,尚能进行切削。高速钢可加工性好,热处理变形较小,目前常用于制造各种复杂刀具(如钻头、丝锥、拉刀、成型刀具、齿轮刀具等)。高速钢刀具可以加工从有色金属到高温合金的各种材料。表2-15列出了几种常用高速钢的牌号及其主要用途,可供选择时参考。 2、硬质合金 硬质合金是用高硬度、高熔点的金属碳化物(如WC、TiC、TaC、NbC等)粉末和金属粘结剂(如Co、Ni、Mo等)经高压成型后,再在高温下烧结而成的粉末冶金制品。硬质合金中的金属碳化物熔点高、硬度高、化学稳定性与热稳定性好,因此,硬质合金的硬度、耐磨性、耐热性都很高,允许的切削速度远高于高速钢,加工效率高且能切削诸如淬火钢等硬材料。硬质合金的不足是与高速钢相比,其抗弯强度较低、脆性较大,抗振动和冲击性能也较差。 硬质合金因其切削性能优良而被广泛用来制作各种刀具。在我国,绝大多数车刀、端铣刀和深孔钻都采用硬质合金制造,目前,在一些较复杂的刀具上,如立铣刀、孔加工刀具等也开始应用硬质合金制造。我国常用的硬质合金牌号及其应用范围见表2-16。 3、陶瓷和超硬刀具材料 陶瓷材料比硬质合金具有更高的硬度(91~95HRA)和耐热性,在1200℃的温度下仍能切削,耐磨性和化学惰性好,摩擦系数小,抗粘结和扩散磨损能力强,因而能以更高的速度切削,并可切削难加工的高硬度材料。主要缺点是性脆、抗冲击韧性差,抗弯强度低。
|









