转换开关结构与选用
时间:2023-03-15来源:佚名
|
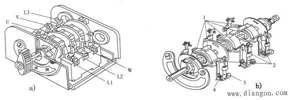
转换开关在电气控制线路中常用于5KW以下电动机的起动、停止、变速、换向和星、三角起动,还可用于电气测量仪表的转换。
当手柄置于“顺”位置时,一组3个动触头分别与左侧三副静触头接通;当手柄置于“倒”位置时,转轴上另一组3个动触头分别与右侧三副静触头接通。
转换开关选用 |
|
转换开关在电气控制线路中常用于5KW以下电动机的起动、停止、变速、换向和星、三角起动,还可用于电气测量仪表的转换。
当手柄置于“顺”位置时,一组3个动触头分别与左侧三副静触头接通;当手柄置于“倒”位置时,转轴上另一组3个动触头分别与右侧三副静触头接通。
转换开关选用 |








