可穿戴式心率信号采集预处理电路设计
时间:2023-03-15来源:佚名
|
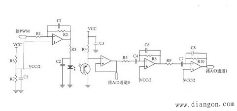
心率信号采集预处理电路:脉搏信号采集预处理电路主要是将脉搏波转换成电信号,并进行初步高频滤波预处理。其关键部分就是光电式脉搏传感器。光电式脉搏传感器按光的接收方式可分为透射式和反射式两种。反射式不仅可以精确测得血管内容积变化,而且在实际应用中反射式 只需将传感器接触身体任何部位,当照射部位的血流量随心脏跳动而改变时,红外线接收探头便接收到随心脏周期性地收缩和舒张的动脉搏动光脉冲信号,从而采集到心脏搏动信号。
分析:本设计采用了反射式红外传感器。光电式脉搏传感器采用红外对管KP-2012F3C和KP- 2012P3C,反射式排列。KP-2012F3C 具有良好的表皮照明度,电流一般设在20mA,亮度由软件通过PWM电流来进行控制,这样能够使红外LED工作在饱和区域,发出稳定光强的光。 |










