把一个电气元件的各部件以分开的形式进行绘制,适用于研究和分析电路工作原理,其主要绘制原则是:
(1)电路应是未通电时的状态,机械开关应是循环开始前的状态。
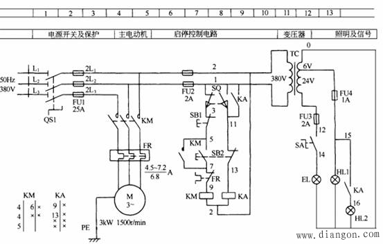
(2)原理图上的主电路、控制电路和信号电路应分开绘制。
(3)原理图上应标出各个电源的电压值、极性、或频率和相数,某些元件、器件的特性{如电阻、电容的数值等),不常用电器(如位置传感器、手动触点等)的操作方式和功能。
4)原理图上各电路的安排应便于分析、维修和寻找故障,原理图应按功能分开画出。
(5)主电路的电源电路绘成水平线,受电的动力装置(电动机)及其保护器件支路,应垂直电源电路绘出。
(6)控制信号电路应垂直地绘在两条或几条水平电源之间。耗能元件(如线圈,电磁铁、信号灯等)应直接接在接地的水平电源线上。而控制触点应连在另一电源线上。类似于“零线进灯头,火线进开关”

(7)为阅读方便,图中自左至右或自上而下表示操作顺序,并尽可能减少线条和避免线条交叉。
(8)在原理图上方将图分成若干图区,并标明该区电路的用途与作用,在继电器,接触器线图下方列出触点表以说明线圈和触点的从属关系。