半桥电路工作原理及应该注意的几点问题
|
在PWM和电子镇流器当中,半桥电路发挥着重要的作用。半桥电路由两个功率开关器件组成,它们以图腾柱的形式连接在一起,并进行输出,提供方波信号。本篇文章将为大家介绍半桥电路的工作原理,以及半桥电路当中应该注意的一些问题,希望能够帮助电源新手们更快的理解半桥电路。 首先我们先来了解一下半桥电路的基本拓扑:
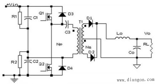
半桥电路的基本拓扑电路图 电容器C1和C2与开关管Q1、Q2组成桥,桥的对角线接变压器T1的原边绕组,故称半桥变换器。如果此时C1=C2,那么当某一开关管导通时,绕组上的电压只有电源电压的一半。 半桥电路概念的引入及其工作原理 电路的工作过程大致如下: 参照半桥电路的基本拓扑电路图,其中Q1开通,Q2关断,此时变压器两端所加的电压为母线电压的一半,同时能量由原边向副边传递。 Q1关断,Q2关断,此时变压器副边两个绕组由于整流二极管两个管子同时续流而处于短路状态,原边绕组也相当于短路状态。 Q1关断,Q2开通。此时变压器两端所加的电压也基本上是母线电压的一半,同时能量由原边向副边传递。副边两个二极管完成换流。 半桥电路中应该注意的几点问题 偏磁问题 原因:由于两个电容连接点A的电位是随Q1、Q2导通情况而浮动的,所以能够自动的平衡每个晶体管开关的伏秒值,当浮动不满足要求时,假设Q1、Q2具有不同的开关特性,即在相同的基极脉冲宽度t=t1下,Q1关断较慢,Q2关断较快,则对B点的电压就会有影响,就会有有灰色面积中A1、A2的不平衡伏秒值,原因就是Q1关断延迟。 如果要这种不平衡的波形驱动变压器,将会发生偏磁现象,致使铁心饱和并产生过大的晶体管集电极电流,从而降低了变换器的效率,使晶体管失控,甚至烧毁。
在变压器原边串联一个电容的工作波形图 解决办法:在变压器原边线圈中加一个串联电容C3,则与不平衡的伏秒值成正比的直流偏压将被次电容滤掉,这样在晶体管导通期间,就会平衡电压的伏秒值,达到消除偏磁的目的。 用作桥臂的两个电容选用问题: 从半桥电路结构上看,选用桥臂上的两个电容C1、C2时需要考虑电容的均压问题,尽量选用C1=C2的电容,那么当某一开关管导通时,绕组上的电压只有电源电压的一半,达到均压效果,一般情况下,还要在两个电容两端各并联一个电阻(原理图中的R1和R2)并且R1=R2进一步满足要求,此时在选择阻值和功率时需要注意降额。此时,电容C1、C2的作用就是用来自动平衡每个开关管的伏秒值,(与C3的区别:C3是滤去影响伏秒平衡的直流分量)。 直通问题: 所谓直通,就是Q1、Q2在某一时刻同时导通的现象,此时会构成短路。 解决措施: 可以对驱动脉冲宽度的最大值加以限制,使导通角度不会产生直通。 还可以从拓扑上解决问题,才用交叉耦合封闭电路,使一管子导通时,另一管子驱动在封闭状态,直到前一个管子关断,封闭才取消,后管才有导通的可能,这种自动封锁对存储时间、参数分布有自动适应的优点,而且对占空比可以满度使用的。
副边为全波电路
副边为全桥电路 两个电路的选择主要是考虑以下两点: 1、根据输出电压的高低,考虑管子的安全问题; 2、功率损耗的问题,主要是开关管和副边绕组的损耗问题; 半桥电路的驱动问题: 1、原边线圈过负载限制:要给原边的功率管提供独立的电流限制; 2、软启动:启动时,要限制脉宽,使得脉宽在启动的最初若干个周期中慢慢上升; 3、磁的控制:控制晶体管驱动脉冲宽度相等,要使正反磁通相等,不产生偏磁; 4、防止直通:要控制占空比上限缩小; 5、电压的控制和隔离:电路要闭环控制,隔离可以是光电隔离器、变压器或磁放大器等; 6、过压保护:通常是封闭变换器的开关脉冲以进行过压保护; 7、电流限制:电流限制安装在输入或输出回路上,在发生短路时候起作用; 8、输入电压过低保护:规定只有在发挥良好性能的足够高的电压下才能启动; 9、此外,还要有合适的辅助功能:如浪涌电流限制和输出滤波环节等。 半桥电路的驱动特点: 1、上下桥臂不共地,即原边电路的开关管不共地。 2、隔离驱动。 本篇文章几乎将半桥电路的大部分基础知识都进行了总结和归纳。难得的是,还对半桥电路当中出现的问题进行了详尽的分析,并给出了相应的解决方案。希望大家能够全面掌握这些知识,从而为自己的设计生涯打好坚实的基础。 |








