艾瑞克EI-700型55kW变频器OU(过电压)故障检修一例
|
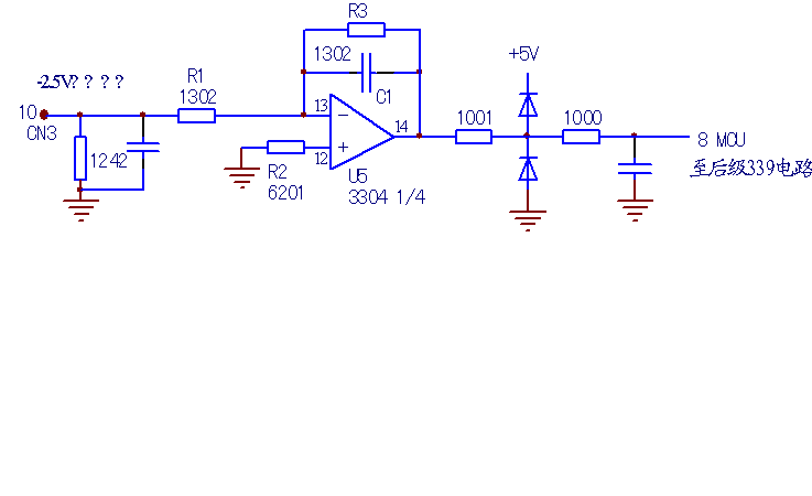
——快修运放电路之一 机器上电后即跳OU(直流回路过电压)故障代码,拒绝运行操作。 首先检查直流电压检测电路,电源/驱动板上的前级电路,系由P、N端DC530V经由电阻降压,A7840线性光耦和运放电路LF353处理后,由CN3端子的10脚进入MCU主板,由U5反相器(见图一)对信号倒相后,输入到MCU的8脚(用作直流电压显示及相关运算)及后级电压比较器电路(用于故障报警与停机保护)。
图一 电压检测电路的后级电路 前级电路输出的-2.5V(输入AC为380V时)正常,检测U5的供电电源为正、负15V,输出端14脚电压接近14V。确定该级电路输出错误的过电压报警信号。 根据经验,U5外围电路元件损坏的概率极低,又经初步检测,确定U5接为反相放大器的电路模式,由此判断U5的12、13、14脚内部运放电路已经损坏。手头有LM348芯片,其引脚功能完全对应,代换后,测量14脚输出,还是接近14V,说明故障出在U5的外围电路。 故障原因分析(参见图一): 原电路元件没有标注序号,为分析方便,将4只外围电阻元件暂时标注为R1、R2、R3和C1。这是一例典型的反相放大器(或者说是反相器——放大倍数为1——电路),正常状态下,当运放电路处于闭环受控放大状态时,两输入端的电压差为0V,由电路接法可知,12、13脚都为0V,输入为-2.5V,输出端14脚输出电压应该为2.5V。 现在的检测结果如下,13脚为-2.5V,12脚为0V,14脚为14V。由检测结果看出,U5已经由反相器“变身”为电压比较器了,输出是对两输入端电压进行逻辑比较的结果。那么U5外围的哪个元件坏掉,能直接导致这个结果呢?显然是R3,当R3断路后,破坏了电路的闭坏状态,使U5由线性放大进入到开环状态,使线性电路“变质”为开关( 逻辑比较)电路!R3的好坏,决定了电路两个不同的工作模式。此际,12脚为0V基准端,与输入-2.5V进行比较,14脚则据比较结果输出高电平信号。 焊下R3检测,确实已经断路,用两只10k和3k电阻串联代用,上电检测14脚输出变为2.5V,操作面板显示正常,试运行正常,故障修复。 那么可以倒回头来,进行一下总结:当运放电路输出异常时: 1、虽然输出异常,但仍符合确定的逻辑关系,或比例关系,此时运放电路本身损坏的可能性较小,须从外围电路着手; 2、输出异常,从逻辑和比例两方面分析,都“不透气”儿,相对于输入信号,输出的是一个不讲理的结果,相当于神经错乱了,乱来了,这时候运放电路是坏掉了,不能正常干活儿了。 这是检修中,偶尔想到的,与大家共享吧。 |







