三相交流接触器的接法
时间:2023-03-16来源:佚名
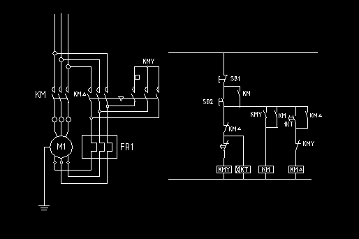
|
三相电源接交流接触器三个主触头,另外三个主触头接电动机,交流接触器线圈接控制电路,用按钮控制交流接触器的吸合即可。
一:一般三相接触器一共有8个点,三路输入,三路输出,还有是控制点两个。输出和输入是对应的,很容易能看出来。如果要加自锁的话,则还需要从输出点的一个端子将线接到控制点上面。 二: 首先应该知道交流接触器的原理。他是用外界电源来加在线圈上,产生电磁场。加电吸合,断电后接触点就断开。知道原理后,你应该弄清楚外加电源的接点,也就是线圈的两个接点,一般在接触器的下部,并且各在一边。其他的几路输入和输出一般在上部,一看就知道。还要注意外加电源的电压是多少(220V或 380V),一般都标得有。并且注意接触点是常闭还是常开。如果有自锁控制,根据原理理一下线路就可以了。 上面说的很对,补充一些,具体说来,有个应用实例供参考(电路图) |










