tl431应用电路
|
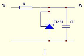
TL431是在电子电力设计当中较经典的一种可控精密稳压源,它能够在很多场合当中起到代替稳压二极管的作用,在开关电源、运放电路、可调压电源当中都有广泛的应用,本篇文章主要对TL431的的应用进行简洁的介绍。TL431精密可调基准电源有如下特点:稳压值从2.5~36V连续可调;参考电压原误差 -1.0%,低动态输出电阻,典型值为0.22欧姆输出电流1.0~100毫安;全温度范围内温度特性平坦,典型值为50ppm;低输出电压噪声。 典型应用电路如下: 1. 精密基准电压源(附图1)该电路具有良好的温度稳定性及较大的输出电流.但在连接容性负载时,应特别注意CL的取值,以免自激。
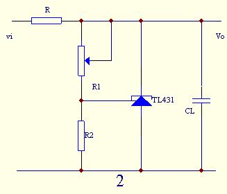
2. 可调稳压电源(附图2)Vo可在2.5~36V之间调节.V0=Vref(1 R1/R2)(Vref=2.5v),由于承受电压与(Vi -Vo)有关,因此压差很大时,R的功耗随之增加.使用时注意。
3. 过电压保护电路(附图3)当Vi超过一定电压时,TL431触发,使晶闸管导通,产生瞬间大电流,将保险丝熔断,从而保护后极电路.V保护点=(1 R1/R2)Vref。 4. 恒流源电路(附图4----拉电流负载)(附图5---灌电流负载)恒流值与Vref和外加电阻有关,功率晶体管选用时要考虑余量.该恒流源如与稳压线路配接,可做电流限制器用.。
5. 比较器(附图6)它是巧妙的运用了Vref=2.5v这个临界电压.当ViVref时,Vo=2V由于TL431内阻小,因而输入输出波形跟踪良好.。
6. 电压监视器(附图7)利用TL431的转移特性,组成实用电压监视器.当电压处于上下限电压之间,LED电量,上下限电压分别为(1 R1/R2)Vref和(1 R3/R4)Vref 。
作为一种并联的稳压集成电路,TL431在性能和价格上都有着很大的优势,充分理解并学习TL431的应用,有助于我们更好的使用TL431,从而得设计出更加高效并且简便的电路。 |













