PLC输入输出触点对24V电压正负极之间的电位差
|
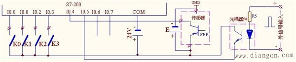
plc的输入口的内部电路多是由2个反并联的发光二极管串接一限流电阻接于公共点COM,当输入口与COM之间加一24V电压时,就会使其发光二极管导通发光,使其光敏三极管导通,即此输入点输入为1。由于PLC的输入端有多输入点,其各输入点的内部的与发光二极管串联的限流电阻的另一端接在一起,构成输入侧的公共端COM,如PLC公共点COM接24V电源的负极,则输入口应接 24V信号,如公共点COM接24V电源的正极,则输入口应接-24V信号,才会使输入口导通。见下图:
上图的PLC为S7-200,其输入侧的COM接24V电源的负极,对触点输入信号,可直接将开关的触点一端接在PLC的输入口,触点另一端接24V电源的正极,见I0.0~I0.3的连线方式。对电位式输入信号,如传感器是PNP型OC门输出式的传感器,对其供电电压E的大小无要求(5~24V都可),只要将传感器的供电源电压的正极与24V电源的正极相接,其输出端(PNP型晶体管的集电极)直接接输入口(I0.4)即可。对NPN型OC门输出式的传感器就不能按此方式连接,即对电位信号输出的传感器是有极性要求的。如果选用光耦器件进行连接,对传感器就无极性要求了(见上图右侧图)。在输入开关与PLC输入点连线无误时,将开关闭合时其对应输入点上的指示灯亮为好的如指示灯不亮说明此输入点有问题、 PLC的输出有2种形式:1、继电器触点输出,2、晶体管输出。继电器触点输出,可以把它看成开关,按正常连接负载连线即可(几个输出触点其一端连接一起,连线时要注意),晶体管输出,要考虑极性及连线要求,最好按说明书介绍连接。检查输出点的好坏,可先编一条程序,如输入点I0.0=1使输出点Q0.0=1(LD I0.0 = Q0.0),PLC运行时,将I0.0的输入开关闭合,其Q0.0对应指示灯亮,说明Q0.0点完好,如不亮,说明此点可能有问题。 |







