电感式DC-DC升压器原理
|
电感是我们在变压器设计当中较长使用的一种元件,它的主要作用是把电能转化为磁能再存储起来。需要注意的是,虽然电感的结构类似于变压器,但是其只有一个绕组。本篇文章主要介绍了电感式DC-DC的升压器原理,并且本文属于基础性质,适合那些对电感的特性并不了解,但同时又对升压器感兴趣的朋友们。文中的一些原理性知识都能在网上查到,所以这里就不多家赘述了。 想要充分理解电感式升压原理,我们就必须首先知道电感的特性,包括电磁的转换与磁储能。这两点非常重要,因为我们所需要的所有参数都是由这两个特性引出来的。 首先,我们先来观察下面的图:
各位朋友都知道,上图是电磁铁,一个电池对一个线圈通电。有人可能会奇怪,这么简单的图有什么好分析的呢?我们就是要用这张简单的图来分析它通电和断电的瞬间发生了什么。 线圈(以后叫作"电感"了)有一个特性---电磁转换,电可以变成磁,磁也可以变回电。当通电瞬间,电会变为磁并以磁的形式储存在电感内。而断电瞬磁会变成电,从电感中释放出来。 现在我们看看下图,断电瞬间发生了什么:
前面我说过了,电感内的磁能会在电感断电时重新变回电,然而问题来了:此时回路已经断开,电流无处可以,磁如何能转换成电流呢?很简单,电感两端会出现高压!电压有多高呢?无穷高,直到击穿任何阻挡电流前进的介质为止。 这里我们了解了电感的第二个特性----升压特性。当回路断开时,电感内的能量会以无穷高电压的形式变换回电,电压能升多高,仅取决于介质变的击穿电压。 现在我们对以上的内容作一下小结: 下面是正压发生器,你不停地扳动开关,从输入处可以得到无穷高的正电压。电压到底升到多高,取决于你在二极管的另一端接了什么东西让电流有处可去。如果什么也不接,电流就无处可去,于是电压会升到足够高,将开关击穿,能量以热的形式消耗掉。
然后是负压发生器,你不停地扳动开关,从输入处可以得到无穷高的负电压。
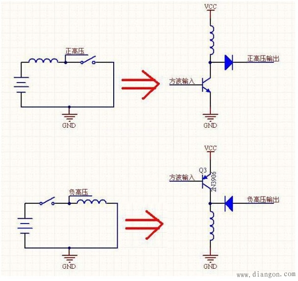
上面说的都是理论,现在来点实际的电子线路图,看看正/负压发生器的"最小系统"到底什么样子: 你可以很清楚看到演变,电路中仅仅把开关换成了三极管换而已。不要小看这两个图,事实上,所以开关电源都是由这两个图组合变换而来,所以掌握这两个图非常重要。
最后要提提磁饱合的问题。什么是磁饱合? 从上面的背景知道我们可以知道电感能储存能量,将能量以磁场方式保存,但能存多少呢?存满之后会发生什么情况呢? 1。存多少:"最大磁通量"这个参数就是干这个用的,很显然,电感不能无限保存能量,它存储能量的数量由电压与时间的乘积决定,对于每个电感来说,这是一个常数,根据这个常数你可以算出一个电感要提供N伏M安供电时必须工作于多高的频率下。 2。存满之后会如何:这就是磁饱合的问题。饱合之后,电感失去一切电感应有的特性,变成一纯电阻,并以热的形式消耗掉能量。 |













